Warning:
JavaScript is turned OFF. None of the links on this page will work until it is reactivated.
If you need help turning JavaScript On, click here.
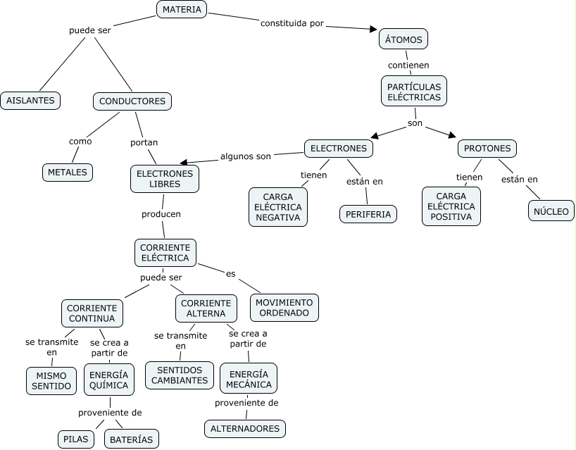
Este Cmap, tiene información relacionada con: Cristina Rodilla-Electricidad, ELECTRONES tienen CARGA ELÉCTRICA NEGATIVA, CORRIENTE ALTERNA se crea a partir de ENERGÍA MECÁNICA, CORRIENTE ELÉCTRICA puede ser CORRIENTE ALTERNA, MATERIA puede ser CONDUCTORES, PARTÍCULAS ELÉCTRICAS son ELECTRONES, CORRIENTE ALTERNA se transmite en SENTIDOS CAMBIANTES, CORRIENTE CONTINUA se crea a partir de ENERGÍA QUÍMICA, CORRIENTE CONTINUA se transmite en MISMO SENTIDO, MATERIA constituida por ÁTOMOS, CORRIENTE ELÉCTRICA puede ser CORRIENTE CONTINUA, ELECTRONES LIBRES producen CORRIENTE ELÉCTRICA, PROTONES tienen CARGA ELÉCTRICA POSITIVA, ENERGÍA MECÁNICA proveniente de ALTERNADORES, ENERGÍA QUÍMICA proveniente de PILAS, CORRIENTE ELÉCTRICA es MOVIMIENTO ORDENADO, CONDUCTORES portan ELECTRONES LIBRES, ELECTRONES algunos son ELECTRONES LIBRES, CONDUCTORES como METALES, ÁTOMOS contienen PARTÍCULAS ELÉCTRICAS, ELECTRONES están en PERIFERIA