Warning:
JavaScript is turned OFF. None of the links on this page will work until it is reactivated.
If you need help turning JavaScript On, click here.
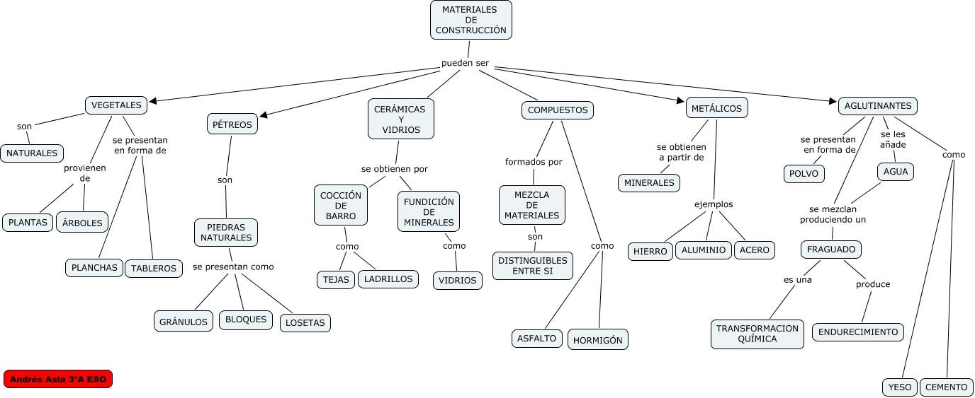
Este Cmap, tiene información relacionada con: materiales_construccion_andresasla, COMPUESTOS como ASFALTO, METÁLICOS ejemplos ACERO, MEZCLA DE MATERIALES son DISTINGUIBLES ENTRE SI, AGUA se mezclan produciendo un FRAGUADO, PIEDRAS NATURALES se presentan como BLOQUES, FUNDICIÓN DE MINERALES como VIDRIOS, VEGETALES son NATURALES, COMPUESTOS formados por MEZCLA DE MATERIALES, PÉTREOS son PIEDRAS NATURALES, VEGETALES se presentan en forma de PLANCHAS, VEGETALES provienen de ÁRBOLES, AGLUTINANTES se presentan en forma de POLVO, VEGETALES provienen de PLANTAS, AGLUTINANTES como CEMENTO, COMPUESTOS como HORMIGÓN, METÁLICOS ejemplos ALUMINIO, METÁLICOS ejemplos HIERRO, CERÁMICAS Y VIDRIOS se obtienen por FUNDICIÓN DE MINERALES, PIEDRAS NATURALES se presentan como LOSETAS, VEGETALES se presentan en forma de TABLEROS