Warning:
JavaScript is turned OFF. None of the links on this page will work until it is reactivated.
If you need help turning JavaScript On, click here.
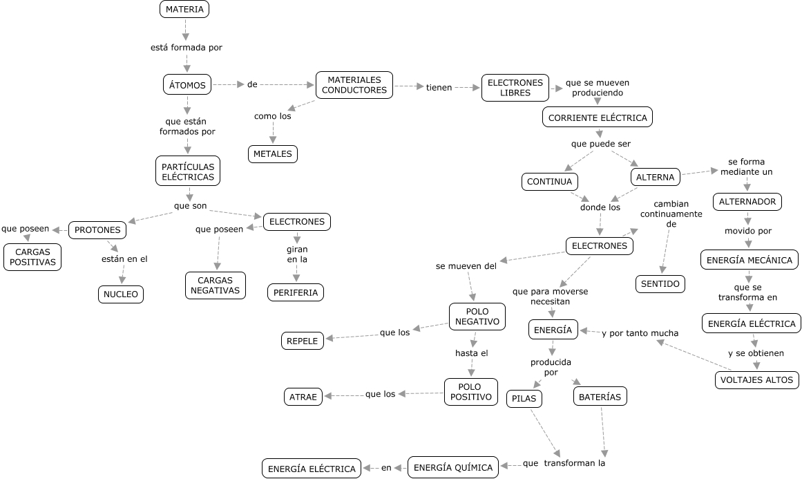
Este Cmap, tiene información relacionada con: energiaelectrica_andresasla, ENERGÍA ELÉCTRICA y se obtienen VOLTAJES ALTOS, VOLTAJES ALTOS y por tanto mucha ENERGÍA, CORRIENTE ELÉCTRICA que puede ser ALTERNA, ALTERNA se forma mediante un ALTERNADOR, ENERGÍA QUÍMICA en ENERGÍA ELÉCTRICA, ENERGÍA producida por PILAS, ÁTOMOS que están formados por PARTÍCULAS ELÉCTRICAS, ELECTRONES que para moverse necesitan ENERGÍA, ALTERNADOR movido por ENERGÍA MECÁNICA, CORRIENTE ELÉCTRICA que puede ser CONTINUA, ELECTRONES cambian continuamente de SENTIDO, MATERIA está formada por ÁTOMOS, POLO NEGATIVO que los REPELE, POLO POSITIVO que los ATRAE, ÁTOMOS de MATERIALES CONDUCTORES, MATERIALES CONDUCTORES como los METALES, PARTÍCULAS ELÉCTRICAS que son ELECTRONES, MATERIALES CONDUCTORES tienen ELECTRONES LIBRES, ENERGÍA producida por BATERÍAS, PARTÍCULAS ELÉCTRICAS que son PROTONES