Warning:
JavaScript is turned OFF. None of the links on this page will work until it is reactivated.
If you need help turning JavaScript On, click here.
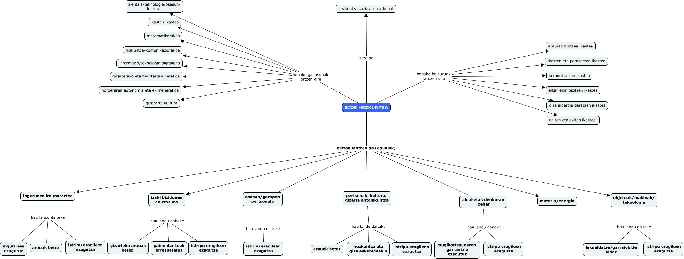
Este Cmap, tiene información relacionada con: bide hezkuntza, objetuak/makinak/ teknologia hau landu daiteke lekualdatze/garraiobide bidez, pertsonak, kultura, gizarte antolakuntza hau landu daiteke arauak betez, BIDE HEZKUNTZA honako gaitasunak lortzen dira norberaren autonomia eta ekimenerakoa, BIDE HEZKUNTZA honako gaitasunak lortzen dira matematikarakoa, BIDE HEZKUNTZA honako gaitasunak lortzen dira gizarterako eta herritartasunerakoa, BIDE HEZKUNTZA bertan lantzen da (edukiak) osasun/garapen pertsonala, ingurunea iraunaraztea hau landu daiteke ingurunea ezagutuz, pertsonak, kultura, gizarte antolakuntza hau landu daiteke istripu eragileen ezagutza, objetuak/makinak/ teknologia hau landu daiteke istripu eragileen ezagutza, BIDE HEZKUNTZA zera da hezkuntza sozialaren arlo bat, BIDE HEZKUNTZA honako helburuak lantzen dira ikasten eta pentsatzen ikastea, BIDE HEZKUNTZA bertan lantzen da (edukiak) materia/energia, izaki bizidunen aniztasuna hau landu daiteke gizarteko arauak betez, BIDE HEZKUNTZA honako helburuak lantzen dira giza alderdia garatzen ikastea, BIDE HEZKUNTZA honako helburuak lantzen dira elkarrekin bizitzen ikastea, BIDE HEZKUNTZA honako gaitasunak lortzen dira ikasten ikastea, BIDE HEZKUNTZA honako gaitasunak lortzen dira zientzia/teknologia/osasun/ kultura, BIDE HEZKUNTZA honako helburuak lantzen dira arduraz bizitzen ikastea, izaki bizidunen aniztasuna hau landu daiteke istripu eragileen ezagutza, BIDE HEZKUNTZA bertan lantzen da (edukiak) aldaketak denboran zehar