Warning:
JavaScript is turned OFF. None of the links on this page will work until it is reactivated.
If you need help turning JavaScript On, click here.
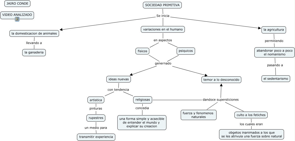
Este Cmap, tiene información relacionada con: JAIROCONDE, la agricultura permitiendo abandonar poco a poco el nomanismo, variaciones en el humano en aspectos fisicos, SOCIEDAD PRIMITIVA Se inicia la domesticacion de animales, culto a los fetiches los cuales eran obgetos inanimados a los que se les atrivuia una fuerza sobre natural, religiosas dandoce supersticiones temor a lo desconocido, psiquicos genernado temor a lo desconocido, ideas nuevas con tendencia religiosas, la domesticacion de animales llevando a la ganaderia, fisicos genernado temor a lo desconocido, variaciones en el humano en aspectos psiquicos, religiosas concedia una forma simple y acsecible de entender el mundo y explicar su creacion, rupestres un medio para transmitir experiencia, psiquicos genernado ideas nuevas, religiosas dandoce supersticiones culto a los fetiches, artistica pinturas rupestres, ideas nuevas con tendencia artistica, SOCIEDAD PRIMITIVA Se inicia variaciones en el humano, SOCIEDAD PRIMITIVA Se inicia la agricultura, fisicos genernado ideas nuevas, abandonar poco a poco el nomanismo pasando a el sedentarismo