Warning:
JavaScript is turned OFF. None of the links on this page will work until it is reactivated.
If you need help turning JavaScript On, click here.
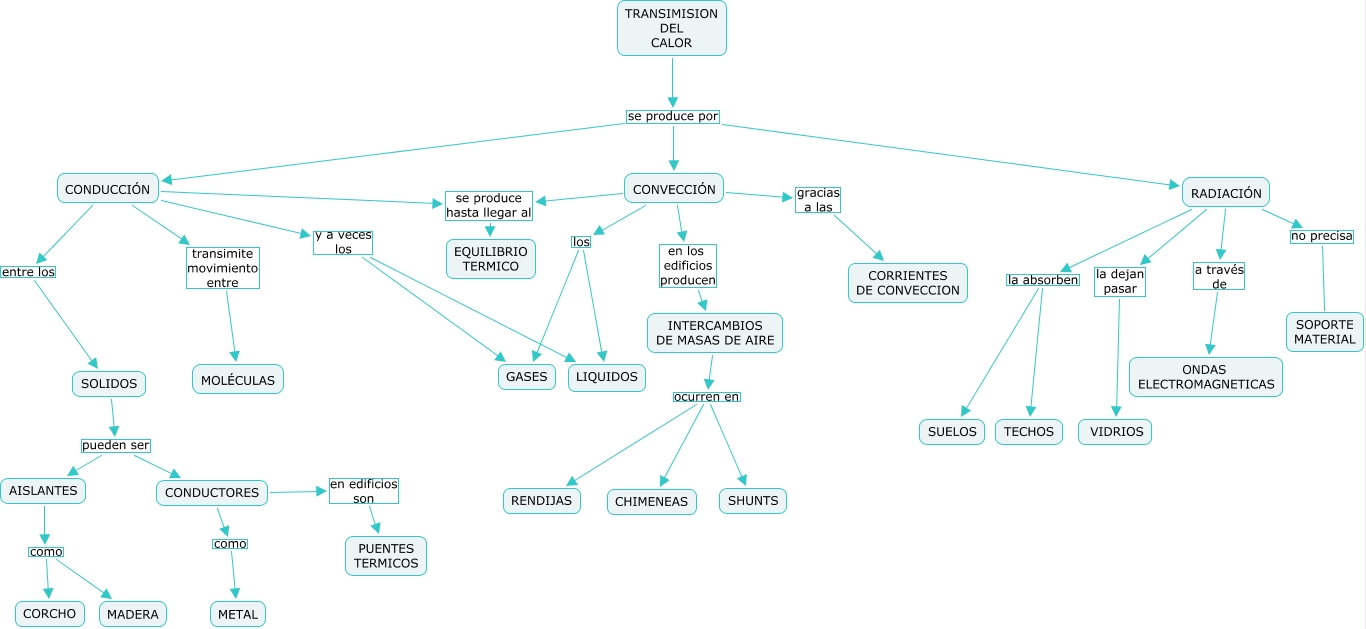
Este Cmap, tiene información relacionada con: transmisioncalor_andresasla, RADIACIÓN la absorben TECHOS, TRANSIMISION DEL CALOR se produce por CONVECCIÓN, CONDUCTORES en edificios son PUENTES TERMICOS, INTERCAMBIOS DE MASAS DE AIRE ocurren en RENDIJAS, INTERCAMBIOS DE MASAS DE AIRE ocurren en SHUNTS, INTERCAMBIOS DE MASAS DE AIRE ocurren en CHIMENEAS, RADIACIÓN la dejan pasar VIDRIOS, RADIACIÓN a través de ONDAS ELECTROMAGNETICAS, SOLIDOS pueden ser AISLANTES, CONVECCIÓN se produce hasta llegar al EQUILIBRIO TERMICO, CONVECCIÓN los GASES, TRANSIMISION DEL CALOR se produce por RADIACIÓN, CONVECCIÓN en los edificios producen INTERCAMBIOS DE MASAS DE AIRE, AISLANTES como MADERA, AISLANTES como CORCHO, CONVECCIÓN los LIQUIDOS, CONDUCCIÓN y a veces los LIQUIDOS, CONDUCCIÓN y a veces los GASES, TRANSIMISION DEL CALOR se produce por CONDUCCIÓN, RADIACIÓN la absorben SUELOS