Warning:
JavaScript is turned OFF. None of the links on this page will work until it is reactivated.
If you need help turning JavaScript On, click here.
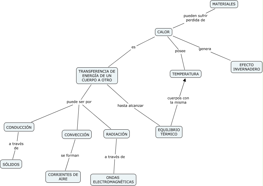
Este Cmap, tiene información relacionada con: calor_raquel3a, RADIACIÓN a través de ONDAS ELECTROMAGNÉTICAS, MATERIALES pueden sufrir perdida de CALOR, CONVECCIÓN se forman CORRIENTES DE AIRE, CALOR genera EFECTO INVERNADERO, CALOR es TRANSFERENCIA DE ENERGÍA DE UN CUERPO A OTRO, TRANSFERENCIA DE ENERGÍA DE UN CUERPO A OTRO puede ser por RADIACIÓN, TRANSFERENCIA DE ENERGÍA DE UN CUERPO A OTRO puede ser por CONVECCIÓN, EQUILIBRIO TÉRMICO cuerpos con la misma TEMPERATURA, CONDUCCIÓN a través de SÓLIDOS, TRANSFERENCIA DE ENERGÍA DE UN CUERPO A OTRO puede ser por CONDUCCIÓN, CALOR posee TEMPERATURA, TRANSFERENCIA DE ENERGÍA DE UN CUERPO A OTRO hasta alcanzar EQUILIBRIO TÉRMICO