Warning:
JavaScript is turned OFF. None of the links on this page will work until it is reactivated.
If you need help turning JavaScript On, click here.
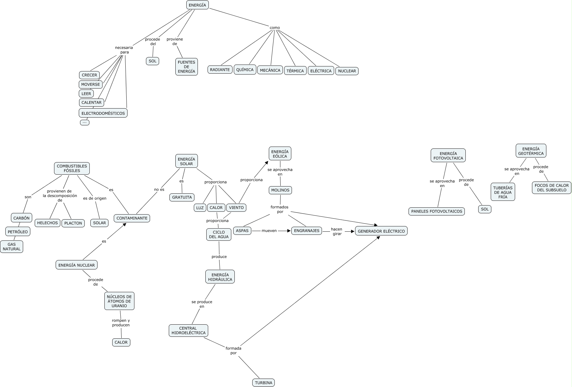
Este Cmap, tiene información relacionada con: 3esoa.energia_02_raquel, ENERGÍA como NUCLEAR, NÚCLEOS DE ÁTOMOS DE URANIO rompen y producen CALOR, ENERGÍA procede del SOL, ENERGÍA GEOTÉRMICA se aprovecha en TUBERÍAS DE AGUA FRÍA, COMBUSTIBLES FÓSILES es de origen SOLAR, ENERGÍA como QUÍMICA, ENERGÍA necesaria para CRECER, ENERGÍA NUCLEAR es CONTAMINANTE, CENTRAL HIDROELÉCTRICA formada por GENERADOR ELÉCTRICO, VIENTO proporciona CICLO DEL AGUA, CICLO DEL AGUA produce ENERGÍA HIDRÁULICA, ENERGÍA EÓLICA se aprovecha en MOLINOS, ENERGÍA SOLAR es GRATUITA, CALOR proporciona CICLO DEL AGUA, ENERGÍA FOTOVOLTAICA procede de SOL, ENERGÍA como TÉRMICA, ENERGÍA NUCLEAR procede de NÚCLEOS DE ÁTOMOS DE URANIO, CENTRAL HIDROELÉCTRICA formada por TURBINA, ENERGÍA SOLAR proporciona VIENTO, ENERGÍA como MECÁNICA