Warning:
JavaScript is turned OFF. None of the links on this page will work until it is reactivated.
If you need help turning JavaScript On, click here.
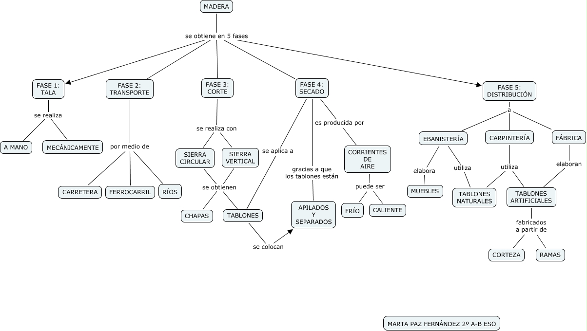
Este Cmap, tiene información relacionada con: Marta Paz_ obtención de la madera, CARPINTERÍA utiliza TABLONES ARTIFICIALES, TABLONES se colocan APILADOS Y SEPARADOS, FASE 5: DISTRIBUCIÓN a FÁBRICA, TABLONES ARTIFICIALES fabricados a partir de CORTEZA, CORRIENTES DE AIRE puede ser FRÍO, CARPINTERÍA utiliza TABLONES NATURALES, FASE 1: TALA se realiza MECÁNICAMENTE, SIERRA VERTICAL se obtienen TABLONES, FASE 3: CORTE se realiza con SIERRA VERTICAL, CORRIENTES DE AIRE puede ser CALIENTE, FASE 5: DISTRIBUCIÓN a EBANISTERÍA, MADERA se obtiene en 5 fases FASE 2: TRANSPORTE, FASE 2: TRANSPORTE por medio de CARRETERA, SIERRA CIRCULAR se obtienen TABLONES, FASE 3: CORTE se realiza con SIERRA CIRCULAR, MADERA se obtiene en 5 fases FASE 1: TALA, EBANISTERÍA utiliza TABLONES NATURALES, TABLONES ARTIFICIALES fabricados a partir de RAMAS, FASE 1: TALA se realiza A MANO, FASE 4: SECADO gracias a que los tablones están APILADOS Y SEPARADOS