Warning:
JavaScript is turned OFF. None of the links on this page will work until it is reactivated.
If you need help turning JavaScript On, click here.
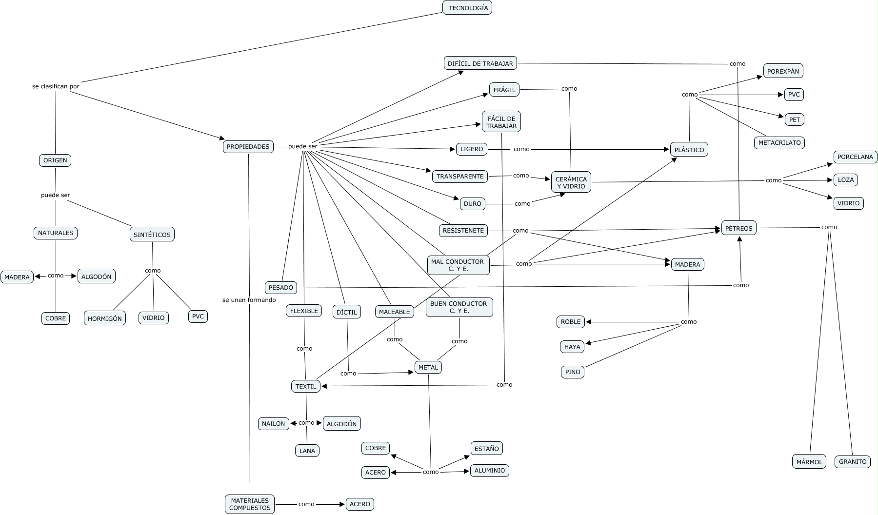
Este Cmap, tiene información relacionada con: MATERIALES, CERÁMICA Y VIDRIO como VIDRIO, PROPIEDADES se unen formando MATERIALES COMPUESTOS, PROPIEDADES puede ser BUEN CONDUCTOR C. Y E., CERÁMICA Y VIDRIO como PORCELANA, PROPIEDADES puede ser DIFÍCIL DE TRABAJAR, METAL como ALUMINIO, FLEXIBLE como TEXTIL, PÉTREOS como MÁRMOL, TRANSPARENTE como CERÁMICA Y VIDRIO, DIFÍCIL DE TRABAJAR como PÉTREOS, MAL CONDUCTOR C. Y E. como PLÁSTICO, SINTÉTICOS como HORMIGÓN, NATURALES como COBRE, PROPIEDADES puede ser RESISTENETE, RESISTENETE como MADERA, TEXTIL como LANA, PLÁSTICO como PET, TEXTIL como ALGODÓN, RESISTENETE como PÉTREOS, PLÁSTICO como POREXPÁN