Warning:
JavaScript is turned OFF. None of the links on this page will work until it is reactivated.
If you need help turning JavaScript On, click here.
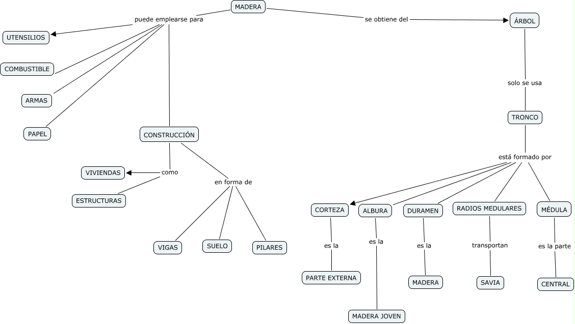
Este Cmap, tiene información relacionada con: MADERA, TRONCO está formado por ALBURA, RADIOS MEDULARES transportan SAVIA, CONSTRUCCIÓN como ESTRUCTURAS, MADERA puede emplearse para CONSTRUCCIÓN, CONSTRUCCIÓN como VIVIENDAS, TRONCO está formado por RADIOS MEDULARES, TRONCO está formado por DURAMEN, MADERA se obtiene del ÁRBOL, MADERA puede emplearse para PAPEL, TRONCO está formado por MÉDULA, DURAMEN es la MADERA, MADERA puede emplearse para ARMAS, ALBURA es la MADERA JOVEN, CONSTRUCCIÓN en forma de PILARES, ÁRBOL solo se usa TRONCO, MADERA puede emplearse para UTENSILIOS, TRONCO está formado por CORTEZA, CORTEZA es la PARTE EXTERNA, CONSTRUCCIÓN en forma de SUELO, MÉDULA es la parte CENTRAL