Warning:
JavaScript is turned OFF. None of the links on this page will work until it is reactivated.
If you need help turning JavaScript On, click here.
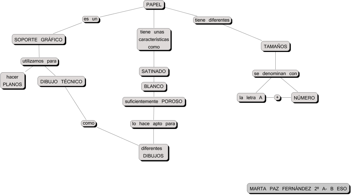
Este Cmap, tiene información relacionada con: Marta Paz_El papel, PAPEL tiene unas características como SATINADO, la letra A + NÚMERO, PAPEL es un SOPORTE GRÁFICO, diferentes DIBUJOS como DIBUJO TÉCNICO, suficientemente POROSO lo hace apto para diferentes DIBUJOS, SOPORTE GRÁFICO utilizamos para DIBUJO TÉCNICO, PAPEL tiene unas características como BLANCO, TAMAÑOS se denominan con NÚMERO, PAPEL tiene diferentes TAMAÑOS, PAPEL tiene unas características como suficientemente POROSO, SOPORTE GRÁFICO utilizamos para hacer PLANOS, TAMAÑOS se denominan con la letra A