Warning:
JavaScript is turned OFF. None of the links on this page will work until it is reactivated.
If you need help turning JavaScript On, click here.
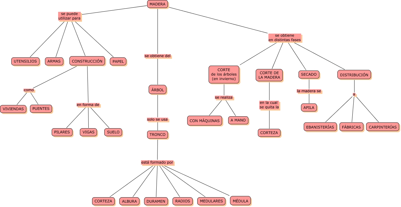
Este Cmap, tiene información relacionada con: Marta Paz_madera, MADERA se obtiene en distintas fases SECADO, MADERA se puede utilizar para ARMAS, MADERA se obtiene del ÁRBOL, MADERA se puede utilizar para PAPEL, DISTRIBUCIÓN a CARPINTERÍAS, CORTE DE LA MADERA en la cual se quita la CORTEZA, TRONCO está formado por RADIOS, CORTE de los árboles (en invierno) se realiza CON MÁQUINAS, MADERA se puede utilizar para CONSTRUCCIÓN, DISTRIBUCIÓN a EBANISTERÍAS, TRONCO está formado por MÉDULA, MADERA se obtiene en distintas fases CORTE DE LA MADERA, MADERA se obtiene en distintas fases CORTE de los árboles (en invierno), ÁRBOL solo se usa TRONCO, MADERA se obtiene en distintas fases DISTRIBUCIÓN, SECADO la madera se APILA, CORTE de los árboles (en invierno) se realiza A MANO, CONSTRUCCIÓN en forma de VIGAS, TRONCO está formado por ALBURA, CONSTRUCCIÓN como PUENTES