Warning:
JavaScript is turned OFF. None of the links on this page will work until it is reactivated.
If you need help turning JavaScript On, click here.
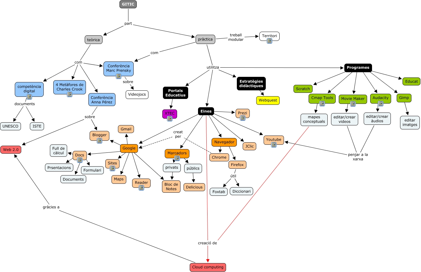
Este Cmap, tiene información relacionada con: gitic final, Google ???? Sites, Conferència Marc Prensky sobre Videojocs, mapes conceptuals creació de Cloud computing, Docs ???? Documents, Eines ???? JClic, Google ???? Blogger, Google ???? Gmail, Docs ???? Full de càlcul, competència digital documents ISTE, Navegador ???? Chrome, pràctica treball modular Territori, competència digital documents UNESCO, públics ???? Delicious, Programes Audacity Audacity, Conferència Anna Pérez sobre Blogger, editar/crear videos penjar a la xarxa Youtube, Programes ???? Educat, Firefox útil Foxtab, Eines creació de Cloud computing, teòrica com 4 Metàfores de Charles Crook