Warning:
JavaScript is turned OFF. None of the links on this page will work until it is reactivated.
If you need help turning JavaScript On, click here.
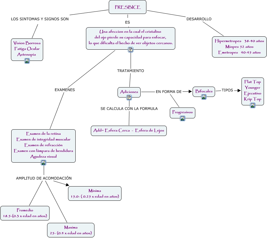
This Concept Map, created with IHMC CmapTools, has information related to: CONTRERAS ALONSO THALIA3TM1, Examen de la retina Examen de integridad muscular Examen de refracción Examen con lámpara de hendidura Agudeza visual AMPLITUD DE ACOMODACIÓN Minima 15.0- ( 0.25 x edad en años), Adiciones EN FORMA DE Bifocales, Bifocales TIPOS Flat Top Younger Ejecutivo Krip Top, PRESBICE ES Una afeccion en la cual el cristalino del ojo pierde su capacidad para enfocar, lo que dificulta el hecho de ver objetos cercanos., Adiciones SE CALCULA CON LA FORMULA Add= Esfera Cerca - Esfera de Lejos, Una afeccion en la cual el cristalino del ojo pierde su capacidad para enfocar, lo que dificulta el hecho de ver objetos cercanos. TRATAMIENTO Adiciones, Adiciones EN FORMA DE Progresivos, Examen de la retina Examen de integridad muscular Examen de refracción Examen con lámpara de hendidura Agudeza visual AMPLITUD DE ACOMODACIÓN Promedio 18.5-(0.3 x edad en años), Una afeccion en la cual el cristalino del ojo pierde su capacidad para enfocar, lo que dificulta el hecho de ver objetos cercanos. EXAMENES Examen de la retina Examen de integridad muscular Examen de refracción Examen con lámpara de hendidura Agudeza visual, PRESBICE LOS SINTOMAS Y SIGNOS SON Vision Borrosa Fatiga Ocular Astenopia, PRESBICE DESARROLLO Hipermetropes 38-40 años Miopes 52 años Emetropes 40-45 años, Examen de la retina Examen de integridad muscular Examen de refracción Examen con lámpara de hendidura Agudeza visual AMPLITUD DE ACOMODACIÓN Maxima 25- (0.4 x edad en años)