Warning:
JavaScript is turned OFF. None of the links on this page will work until it is reactivated.
If you need help turning JavaScript On, click here.
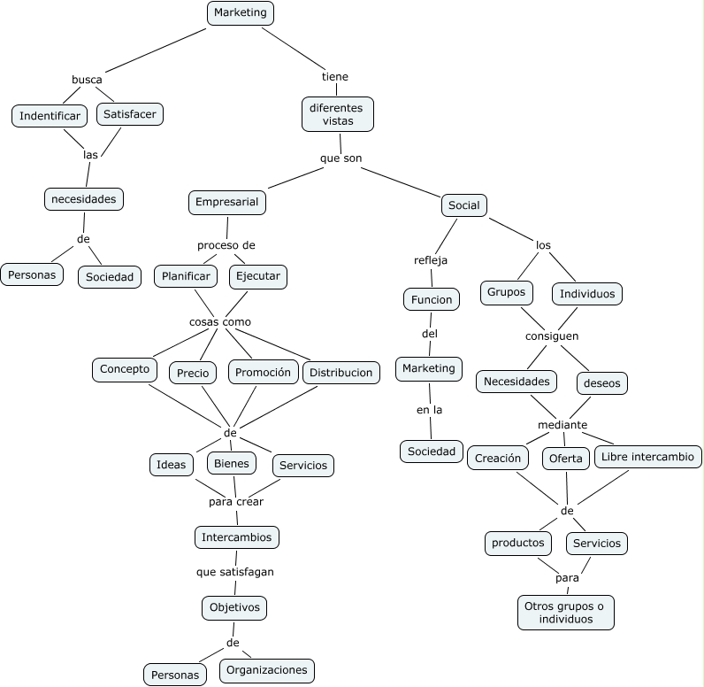
Este Cmap, tiene información relacionada con: comercia1.1, Marketing tiene diferentes vistas, Precio de Bienes, Necesidades mediante Creación, Grupos consiguen Necesidades, Promoción de Ideas, Promoción de Bienes, Planificar cosas como Distribucion, Marketing busca Indentificar, Servicios para Otros grupos o individuos, Creación de productos, Oferta de Servicios, Servicios para crear Intercambios, Necesidades mediante Oferta, Individuos consiguen deseos, Concepto de Servicios, Concepto de Bienes, Objetivos de Organizaciones, Distribucion de Servicios, Promoción de Servicios, Ejecutar cosas como Promoción