Warning:
JavaScript is turned OFF. None of the links on this page will work until it is reactivated.
If you need help turning JavaScript On, click here.
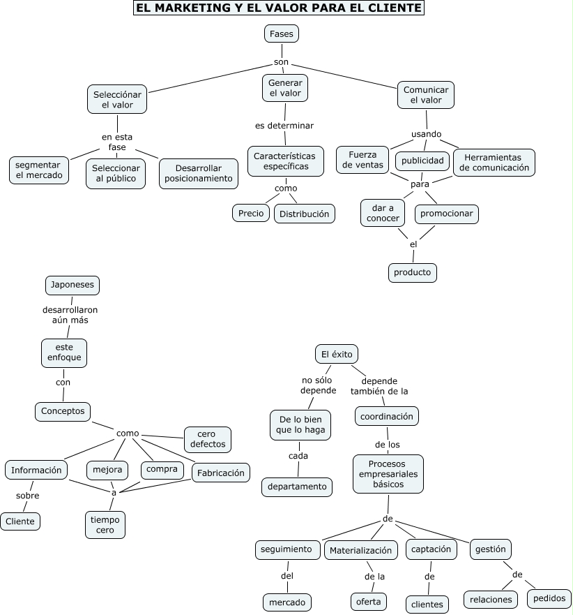
Este Cmap, tiene información relacionada con: 2.1_1, Japoneses desarrollaron aún más este enfoque, Fuerza de ventas para promocionar, Selecciónar el valor en esta fase Seleccionar al público, captación de clientes, coordinación de los Procesos empresariales básicos, Procesos empresariales básicos de gestión, Procesos empresariales básicos de Materialización, Información a tiempo cero, Conceptos como mejora, este enfoque con Conceptos, Comunicar el valor usando publicidad, seguimiento del mercado, compra a tiempo cero, Procesos empresariales básicos de seguimiento, Herramientas de comunicación para dar a conocer, Fuerza de ventas para dar a conocer, Comunicar el valor usando Fuerza de ventas, Materialización de la oferta, promocionar el producto, De lo bien que lo haga cada departamento