WARNING:
JavaScript is turned OFF. None of the links on this concept map will
work until it is reactivated.
If you need help turning JavaScript On, click here.
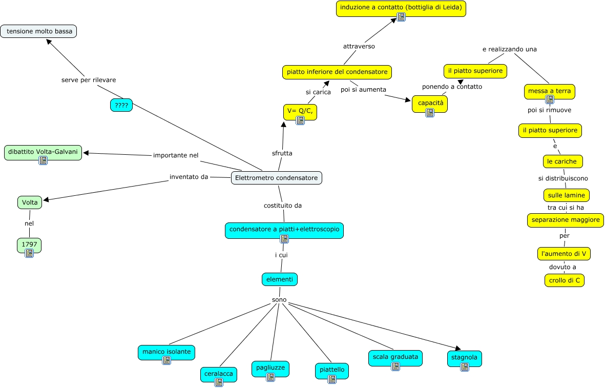
Questa Cmap, creata con IHMC CmapTools, contiene informazioni relative a: Mappa_Marco_R, il piatto superiore e le cariche, V= Q/C, si carica piatto inferiore del condensatore, Elettrometro condensatore costituito da condensatore a piatti+elettroscopio, l'aumento di V dovuto a crollo di C, elementi sono manico isolante, elementi sono piattello, piatto inferiore del condensatore attraverso induzione a contatto (bottiglia di Leida), elementi sono scala graduata, Elettrometro condensatore sfrutta V= Q/C,, Elettrometro condensatore serve per rilevare tensione molto bassa, Elettrometro condensatore inventato da Volta, le cariche si distribuiscono sulle lamine, elementi sono pagliuzze, capacità ponendo a contatto il piatto superiore, separazione maggiore per l'aumento di V, condensatore a piatti+elettroscopio i cui elementi, Elettrometro condensatore importante nel dibattito Volta-Galvani, Volta nel 1797, messa a terra poi si rimuove il piatto superiore, elementi sono stagnola