Warning:
JavaScript is turned OFF. None of the links on this page will work until it is reactivated.
If you need help turning JavaScript On, click here.
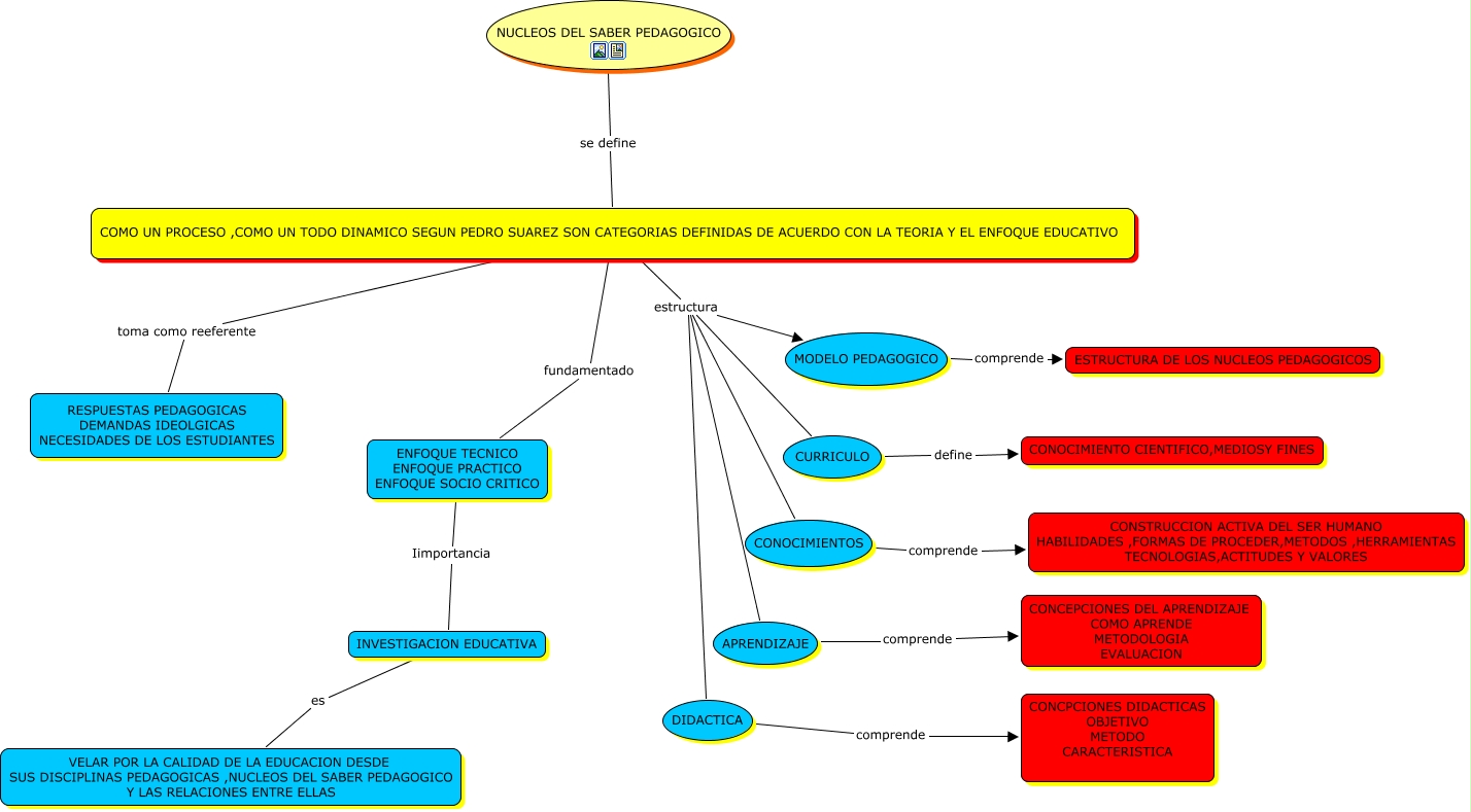
Este Cmap, tiene información relacionada con: nucleos del saber pedagogico, COMO UN PROCESO ,COMO UN TODO DINAMICO SEGUN PEDRO SUAREZ SON CATEGORIAS DEFINIDAS DE ACUERDO CON LA TEORIA Y EL ENFOQUE EDUCATIVO fundamentado ENFOQUE TECNICO ENFOQUE PRACTICO ENFOQUE SOCIO CRITICO, APRENDIZAJE comprende CONCEPCIONES DEL APRENDIZAJE COMO APRENDE METODOLOGIA EVALUACION, COMO UN PROCESO ,COMO UN TODO DINAMICO SEGUN PEDRO SUAREZ SON CATEGORIAS DEFINIDAS DE ACUERDO CON LA TEORIA Y EL ENFOQUE EDUCATIVO estructura APRENDIZAJE, COMO UN PROCESO ,COMO UN TODO DINAMICO SEGUN PEDRO SUAREZ SON CATEGORIAS DEFINIDAS DE ACUERDO CON LA TEORIA Y EL ENFOQUE EDUCATIVO estructura CURRICULO, NUCLEOS DEL SABER PEDAGOGICO se define COMO UN PROCESO ,COMO UN TODO DINAMICO SEGUN PEDRO SUAREZ SON CATEGORIAS DEFINIDAS DE ACUERDO CON LA TEORIA Y EL ENFOQUE EDUCATIVO, CURRICULO define CONOCIMIENTO CIENTIFICO,MEDIOSY FINES, CONOCIMIENTOS comprende CONSTRUCCION ACTIVA DEL SER HUMANO HABILIDADES ,FORMAS DE PROCEDER,METODOS ,HERRAMIENTAS TECNOLOGIAS,ACTITUDES Y VALORES, COMO UN PROCESO ,COMO UN TODO DINAMICO SEGUN PEDRO SUAREZ SON CATEGORIAS DEFINIDAS DE ACUERDO CON LA TEORIA Y EL ENFOQUE EDUCATIVO toma como reeferente RESPUESTAS PEDAGOGICAS DEMANDAS IDEOLGICAS NECESIDADES DE LOS ESTUDIANTES, COMO UN PROCESO ,COMO UN TODO DINAMICO SEGUN PEDRO SUAREZ SON CATEGORIAS DEFINIDAS DE ACUERDO CON LA TEORIA Y EL ENFOQUE EDUCATIVO estructura DIDACTICA, COMO UN PROCESO ,COMO UN TODO DINAMICO SEGUN PEDRO SUAREZ SON CATEGORIAS DEFINIDAS DE ACUERDO CON LA TEORIA Y EL ENFOQUE EDUCATIVO estructura MODELO PEDAGOGICO, DIDACTICA comprende CONCPCIONES DIDACTICAS OBJETIVO METODO CARACTERISTICA, ENFOQUE TECNICO ENFOQUE PRACTICO ENFOQUE SOCIO CRITICO Iimportancia INVESTIGACION EDUCATIVA, INVESTIGACION EDUCATIVA es VELAR POR LA CALIDAD DE LA EDUCACION DESDE SUS DISCIPLINAS PEDAGOGICAS ,NUCLEOS DEL SABER PEDAGOGICO Y LAS RELACIONES ENTRE ELLAS, MODELO PEDAGOGICO comprende ESTRUCTURA DE LOS NUCLEOS PEDAGOGICOS, COMO UN PROCESO ,COMO UN TODO DINAMICO SEGUN PEDRO SUAREZ SON CATEGORIAS DEFINIDAS DE ACUERDO CON LA TEORIA Y EL ENFOQUE EDUCATIVO estructura CONOCIMIENTOS