Warning:
JavaScript is turned OFF. None of the links on this page will work until it is reactivated.
If you need help turning JavaScript On, click here.
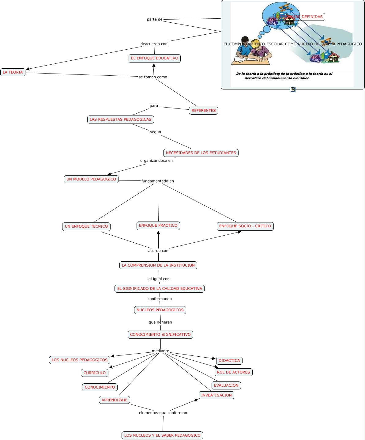
Este Cmap, tiene información relacionada con: EL COMPORTAMIENTO ESCOLAR COMO NUCLEO DEL SABER PEDAGOGICO, LA COMPRENSION DE LA INSTITUCION al igual con EL SIGNIFICADO DE LA CALIDAD EDUCATIVA, EL COMPORTAMIENTO ESCOLAR COMO NUCLEO DEL SABER PEDAGOGICO parte de CATEGORIAS DEFINIDAS, NUCLEOS PEDAGOGICOS que generen CONOCIMIENTO SIGNIFICATIVO, CONOCIMIENTO SIGNIFICATIVO mediante DIDACTICA, UN MODELO PEDAGOGICO fundamentado en ENFOQUE PRACTICO, UN MODELO PEDAGOGICO fundamentado en UN ENFOQUE TECNICO, CATEGORIAS DEFINIDAS deacuerdo con LA TEORIA, UN ENFOQUE TECNICO acorde con ENFOQUE PRACTICO, APRENDIZAJE elementos que conforman INVEATIGACION, CONOCIMIENTO SIGNIFICATIVO mediante CONOCIMIENTO, CONOCIMIENTO SIGNIFICATIVO mediante LOS NUCLEOS PEDAGOGICOS, CONOCIMIENTO SIGNIFICATIVO mediante EVALUACION, UN MODELO PEDAGOGICO fundamentado en ENFOQUE SOCIO - CRITICO, CATEGORIAS DEFINIDAS deacuerdo con EL ENFOQUE EDUCATIVO, LAS RESPUESTAS PEDAGOGICAS segun NECESIDADES DE LOS ESTUDIANTES, NECESIDADES DE LOS ESTUDIANTES organizandose en UN MODELO PEDAGOGICO, EL SIGNIFICADO DE LA CALIDAD EDUCATIVA conformando NUCLEOS PEDAGOGICOS, REFERENTES para LAS RESPUESTAS PEDAGOGICAS, UN ENFOQUE TECNICO acorde con ENFOQUE SOCIO - CRITICO, CONOCIMIENTO SIGNIFICATIVO mediante INVEATIGACION