Warning:
JavaScript is turned OFF. None of the links on this page will work until it is reactivated.
If you need help turning JavaScript On, click here.
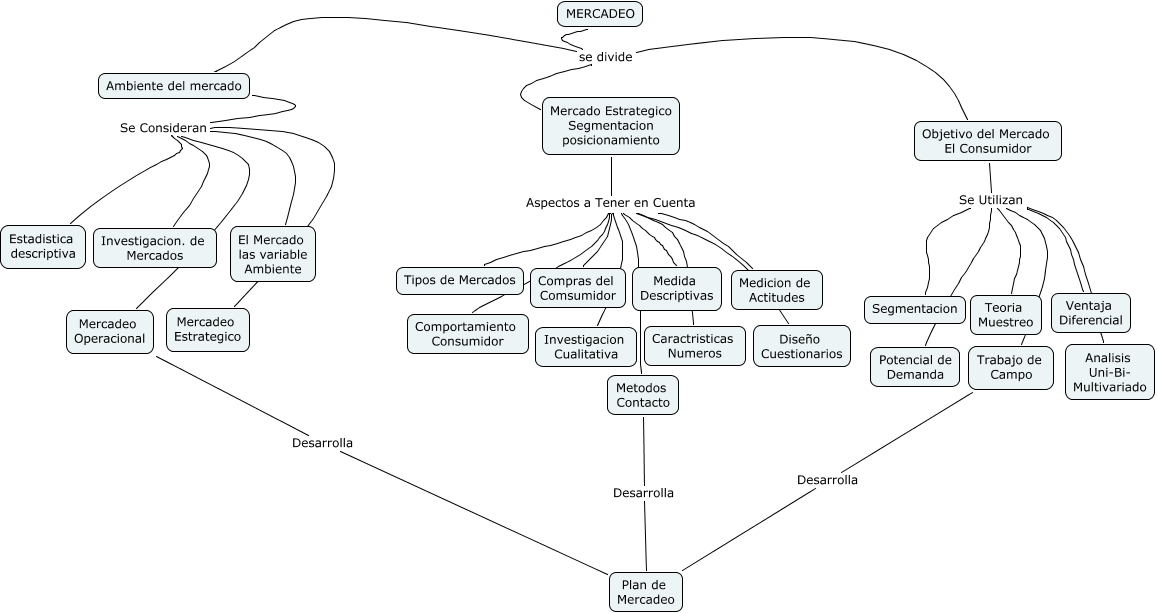
Este Cmap, tiene información relacionada con: mercado henry, Mercado Estrategico Segmentacion posicionamiento Aspectos a Tener en Cuenta Investigacion Cualitativa, MERCADEO se divide Ambiente del mercado, Mercadeo Operacional Desarrolla Plan de Mercadeo, Mercado Estrategico Segmentacion posicionamiento Aspectos a Tener en Cuenta Comportamiento Consumidor, Objetivo del Mercado El Consumidor Se Utilizan Trabajo de Campo, Mercado Estrategico Segmentacion posicionamiento Aspectos a Tener en Cuenta Compras del Comsumidor, Objetivo del Mercado El Consumidor Se Utilizan Analisis Uni-Bi- Multivariado, Ambiente del mercado Se Consideran Estadistica descriptiva, Mercado Estrategico Segmentacion posicionamiento Aspectos a Tener en Cuenta Metodos Contacto, Objetivo del Mercado El Consumidor Se Utilizan Segmentacion, Ambiente del mercado Se Consideran Investigacion. de Mercados, Plan de Mercadeo Desarrolla Metodos Contacto, Mercado Estrategico Segmentacion posicionamiento Aspectos a Tener en Cuenta Caractristicas Numeros, Mercado Estrategico Segmentacion posicionamiento Aspectos a Tener en Cuenta Diseño Cuestionarios, Objetivo del Mercado El Consumidor Se Utilizan Ventaja Diferencial, Objetivo del Mercado El Consumidor Se Utilizan Potencial de Demanda, MERCADEO se divide Mercado Estrategico Segmentacion posicionamiento, Mercado Estrategico Segmentacion posicionamiento Aspectos a Tener en Cuenta Medida Descriptivas, Ambiente del mercado Se Consideran El Mercado las variable Ambiente, MERCADEO se divide Objetivo del Mercado El Consumidor