Warning:
JavaScript is turned OFF. None of the links on this page will work until it is reactivated.
If you need help turning JavaScript On, click here.
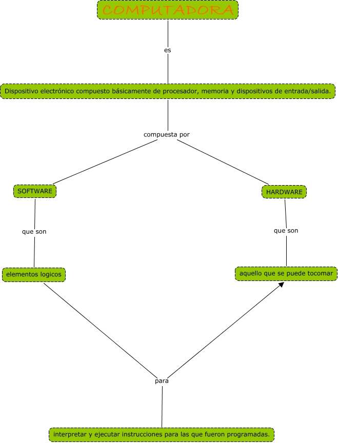
Este Cmap, tiene información relacionada con: Computadora, HARDWARE que son aquello que se puede tocomar, elementos logicos para aquello que se puede tocomar, Dispositivo electrónico compuesto básicamente de procesador, memoria y dispositivos de entrada/salida. compuesta por HARDWARE, COMPUTADORA es Dispositivo electrónico compuesto básicamente de procesador, memoria y dispositivos de entrada/salida., SOFTWARE que son elementos logicos, elementos logicos para interpretar y ejecutar instrucciones para las que fueron programadas., Dispositivo electrónico compuesto básicamente de procesador, memoria y dispositivos de entrada/salida. compuesta por SOFTWARE