Warning:
JavaScript is turned OFF. None of the links on this page will work until it is reactivated.
If you need help turning JavaScript On, click here.
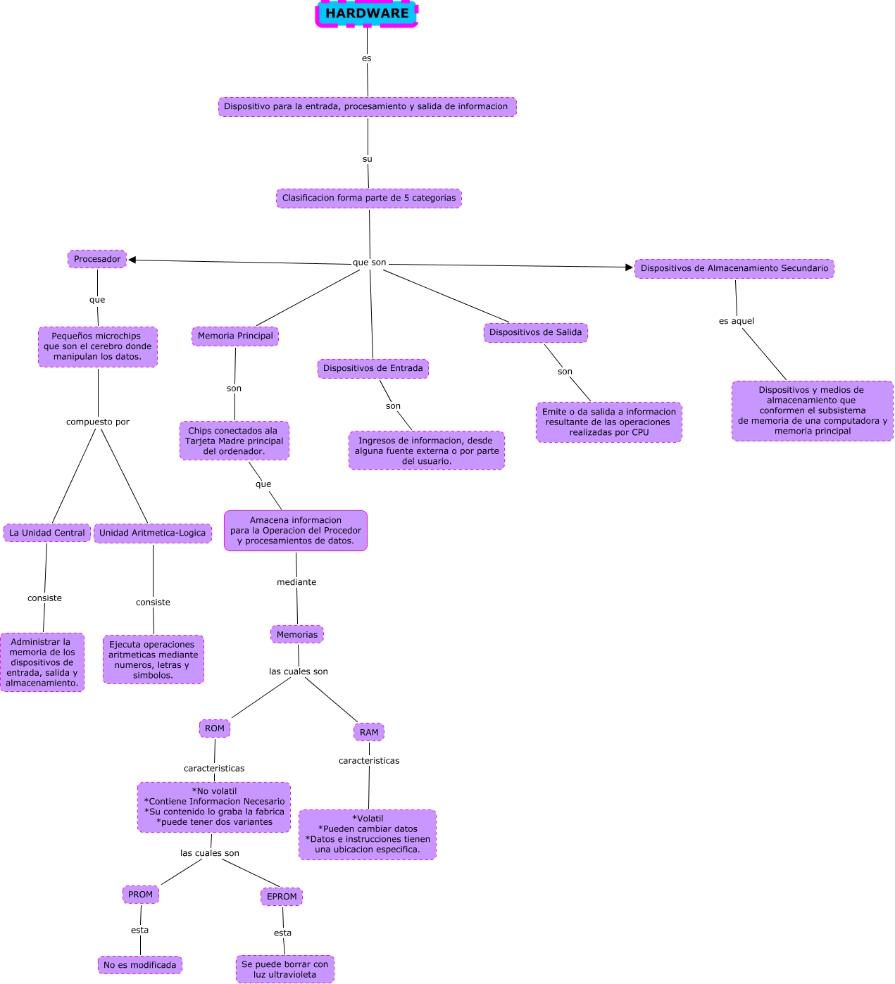
Este Cmap, tiene información relacionada con: Hardware, Chips conectados ala Tarjeta Madre principal del ordenador. que Amacena informacion para la Operacion del Procedor y procesamientos de datos., Dispositivos de Entrada son Ingresos de informacion, desde alguna fuente externa o por parte del usuario., Clasificacion forma parte de 5 categorias que son Dispositivos de Entrada, Dispositivos de Salida son Emite o da salida a informacion resultante de las operaciones realizadas por CPU, Clasificacion forma parte de 5 categorias que son Memoria Principal, Memorias las cuales son RAM, Clasificacion forma parte de 5 categorias que son Dispositivos de Salida, Memoria Principal son Chips conectados ala Tarjeta Madre principal del ordenador., Dispositivos de Almacenamiento Secundario es aquel Dispositivos y medios de almacenamiento que conformen el subsistema de memoria de una computadora y memoria principal, ROM caracteristicas *No volatil *Contiene Informacion Necesario *Su contenido lo graba la fabrica *puede tener dos variantes, Procesador que Pequeños microchips que son el cerebro donde manipulan los datos., Dispositivo para la entrada, procesamiento y salida de informacion su Clasificacion forma parte de 5 categorias, PROM esta No es modificada, La Unidad Central consiste Administrar la memoria de los dispositivos de entrada, salida y almacenamiento., Unidad Aritmetica-Logica consiste Ejecuta operaciones aritmeticas mediante numeros, letras y simbolos., *No volatil *Contiene Informacion Necesario *Su contenido lo graba la fabrica *puede tener dos variantes las cuales son PROM, Pequeños microchips que son el cerebro donde manipulan los datos. compuesto por La Unidad Central, EPROM esta Se puede borrar con luz ultravioleta, Memorias las cuales son ROM, RAM caracteristicas *Volatil *Pueden cambiar datos *Datos e instrucciones tienen una ubicacion especifica.