WARNING:
JavaScript is turned OFF. None of the links on this concept map will
work until it is reactivated.
If you need help turning JavaScript On, click here.
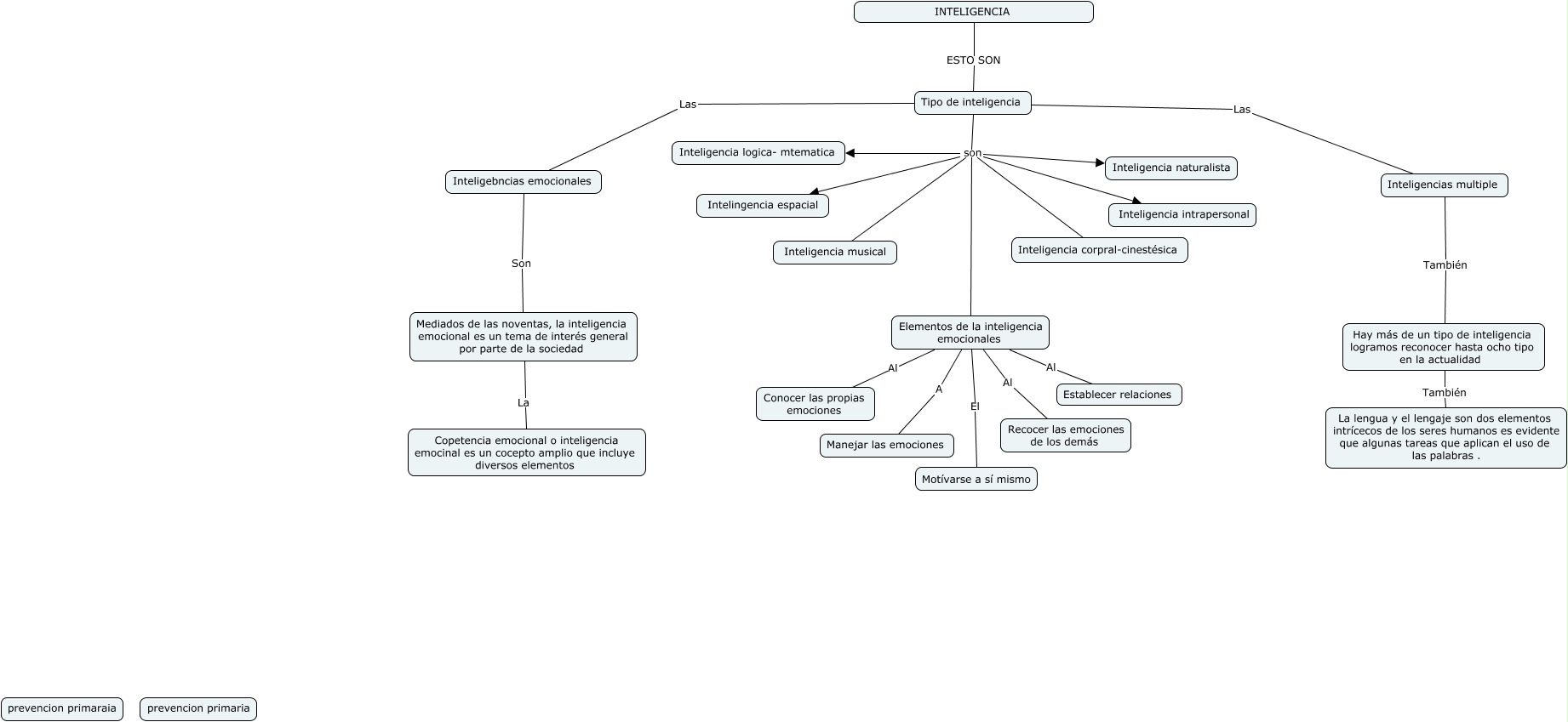
Este Cmap, tiene información relacionada con: salud y actividad fisica la evidencia, Inteligencias multiple También Hay más de un tipo de inteligencia logramos reconocer hasta ocho tipo en la actualidad, Tipo de inteligencia Las Inteligencias multiple, Hay más de un tipo de inteligencia logramos reconocer hasta ocho tipo en la actualidad También La lengua y el lengaje son dos elementos intrícecos de los seres humanos es evidente que algunas tareas que aplican el uso de las palabras ., Tipo de inteligencia son Intelingencia espacial, Elementos de la inteligencia emocionales Al Establecer relaciones, Tipo de inteligencia son Elementos de la inteligencia emocionales, INTELIGENCIA ESTO SON Tipo de inteligencia, Tipo de inteligencia son Inteligencia logica- mtematica, Elementos de la inteligencia emocionales Al Recocer las emociones de los demás, Tipo de inteligencia Las Inteligebncias emocionales, Inteligebncias emocionales Son Mediados de las noventas, la inteligencia emocional es un tema de interés general por parte de la sociedad, Elementos de la inteligencia emocionales Al Conocer las propias emociones, Tipo de inteligencia son Inteligencia musical, Elementos de la inteligencia emocionales A Manejar las emociones, Mediados de las noventas, la inteligencia emocional es un tema de interés general por parte de la sociedad La Copetencia emocional o inteligencia emocinal es un cocepto amplio que incluye diversos elementos, Tipo de inteligencia son Inteligencia naturalista, Tipo de inteligencia son Inteligencia intrapersonal, Tipo de inteligencia son Inteligencia corpral-cinestésica, Elementos de la inteligencia emocionales El Motívarse a sí mismo