WARNING:
JavaScript is turned OFF. None of the links on this concept map will
work until it is reactivated.
If you need help turning JavaScript On, click here.
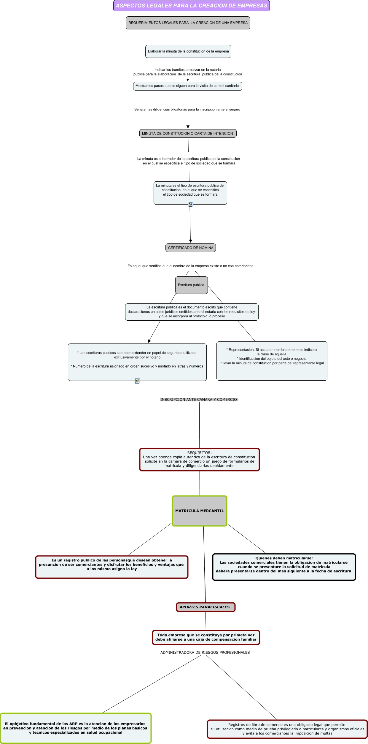
Este Cmap, tiene información relacionada con: pericias, REQUISITOS: Una vez obenga copia autentica de la escritura de constitucion solicite en la camara de comercio un juego de formularios de matricula y diligenciarlas debidamente INSCRIPCION ANTE CAMARA Y COMERCIO MATRICULA MERCANTIL, MINUTA DE CONSTITUCION O CARTA DE INTENCION La minuta es el borrador de la escritura publica de la constitucion en el cual se especifica el tipo de sociedad que se formara CERTIFICADO DE NOMINA, Elaborar la minuta de la constitucion de la empresa Indicar los tramites a realizar en la notaria publica para la elaboracion de la escritura publica de la constitucion Mostrar los pasos que se siguen para la visita de control sanitario, * Representacion. Si actua en nombre de otro se indicara la clase de aquella * Identificacion del objeto del acto o negocio * llevar la minuta de constitucion por parte del representante legal Es aquel que sertifica que el nombre de la empresa existe o no con anterioridad * Las escrituras publicas se deben extender en papel de seguridad utilizado exclusivamente por el notario * Numero de la escritura asignado en orden sucesivo y anotado en letras y numeros, Toda empresa que se constituya por primeta vez debe afiliarse a una caja de compensacion familiar ???? APORTES PARAFISCALES, Registros de libro de comercio es una obligacio legal que permite su utilizacion como medio de prueba privilegiado a particulares y organismos oficiales y evita a los comerciantes la imposicion de multas ADMINISTRADORA DE RIESGOS PROFESIONALES El opbjetivo fundamental de las ARP es la atencion de los empresarios en prevencion y atencion de los riesgos por medio de los planes basicos y tecnicos especializados en salud ocupacional, Quienes deben matricularse: Las sociedades comerciales tienen la obligacion de matricularse cuando se presentare la solicitud de matricula debera presentarse dentro del mes siguiente a la fecha de escritura ???? Es un registro publico de las personasque desean obtener la presuncion de ser comerciantes y disfrutar los beneficios y ventajas que a los mismo asigna la ley, Mostrar los pasos que se siguen para la visita de control sanitario Señalar las diligencias bligatorias para la inscripcion ante el seguro MINUTA DE CONSTITUCION O CARTA DE INTENCION, REQUERIMIENTOS LEGALES PARA LA CREACION DE UNA EMPRESA Indicar los tramites a realizar en la notaria publica para la elaboracion de la escritura publica de la constitucion Mostrar los pasos que se siguen para la visita de control sanitario