Warning:
JavaScript is turned OFF. None of the links on this page will work until it is reactivated.
If you need help turning JavaScript On, click here.
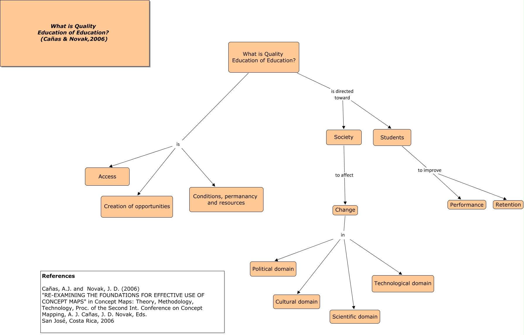
This Concept Map, created with IHMC CmapTools, has information related to: WhatisQualityEducationofEducation_Hierachical, Students to improve Performance, Students to improve Retention, What is Quality Education of Education? is Creation of opportunities, Change in Cultural domain, What is Quality Education of Education? is directed toward Students, What is Quality Education of Education? is Access, What is Quality Education of Education? is Conditions, permanancy and resources, Change in Scientific domain, What is Quality Education of Education? is directed toward Society, Change in Technological domain, Change in Political domain, Society to affect Change