WARNING:
JavaScript is turned OFF. None of the links on this concept map will
work until it is reactivated.
If you need help turning JavaScript On, click here.
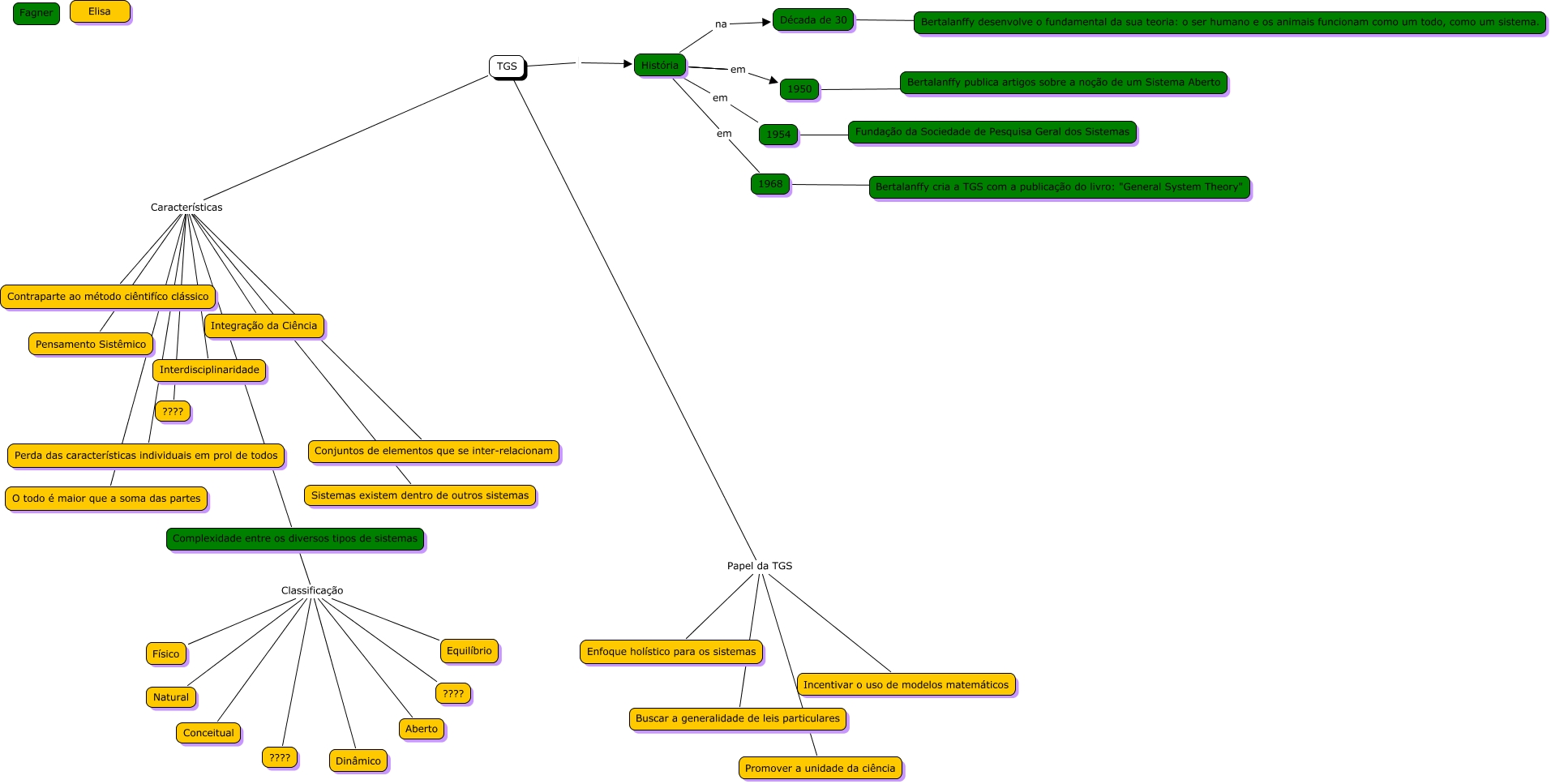
Esse mapa conceitual, produzido no IHMC CmapTools, tem a informação relacionada a: Mapa das Cores, Complexidade entre os diversos tipos de sistemas Classificação Natural, Complexidade entre os diversos tipos de sistemas Classificação Físico, TGS Características Integração da Ciência, TGS História, Complexidade entre os diversos tipos de sistemas Classificação Equilíbrio, Complexidade entre os diversos tipos de sistemas Classificação Aberto, TGS Papel da TGS Buscar a generalidade de leis particulares, História em 1950, 1968 ???? Bertalanffy cria a TGS com a publicação do livro: "General System Theory", TGS Papel da TGS Incentivar o uso de modelos matemáticos, Complexidade entre os diversos tipos de sistemas Classificação ????, História em 1950, TGS Papel da TGS Promover a unidade da ciência, Complexidade entre os diversos tipos de sistemas Classificação ????, TGS Características ????, 1954 ???? Fundação da Sociedade de Pesquisa Geral dos Sistemas, História na Década de 30, Década de 30 ???? Bertalanffy desenvolve o fundamental da sua teoria: o ser humano e os animais funcionam como um todo, como um sistema., TGS Papel da TGS Enfoque holístico para os sistemas, História em 1954