Warning:
JavaScript is turned OFF. None of the links on this page will work until it is reactivated.
If you need help turning JavaScript On, click here.
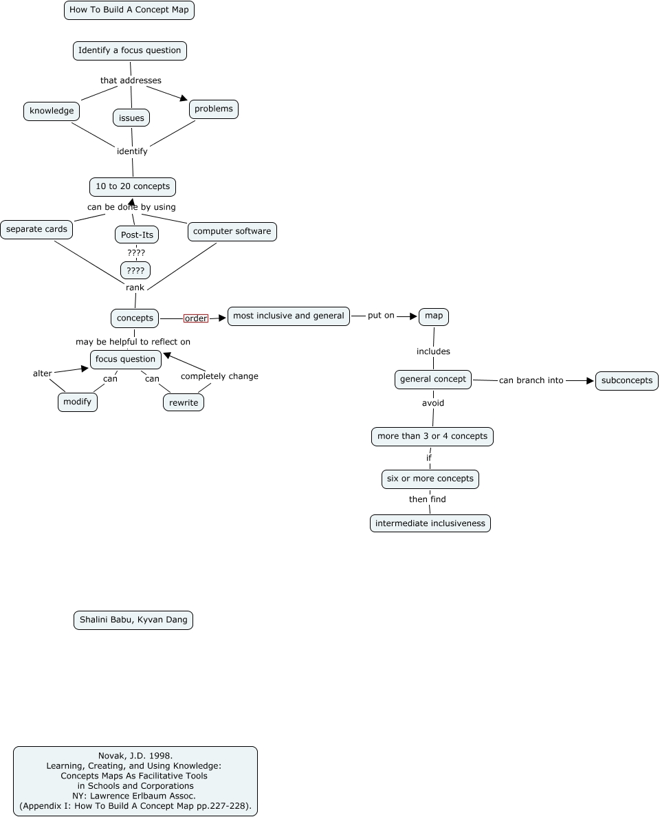
This Concept Map, created with IHMC CmapTools, has information related to: SB KD, concepts may be helpful to reflect on focus question, computer software can be done by using 10 to 20 concepts, issues identify 10 to 20 concepts, Post-Its ???? ????, concepts order most inclusive and general, modify alter focus question, general concept can branch into subconcepts, knowledge identify 10 to 20 concepts, six or more concepts then find intermediate inclusiveness, separate cards rank concepts, focus question can rewrite, Identify a focus question that addresses issues, Identify a focus question that addresses problems, more than 3 or 4 concepts if six or more concepts, focus question can modify, general concept avoid more than 3 or 4 concepts, rewrite completely change focus question, Post-Its can be done by using 10 to 20 concepts, separate cards can be done by using 10 to 20 concepts, map includes general concept