WARNING:
JavaScript is turned OFF. None of the links on this concept map will
work until it is reactivated.
If you need help turning JavaScript On, click here.
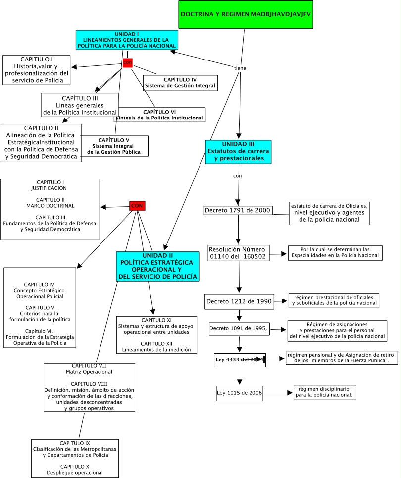
Este Cmap, tiene información relacionada con: POLI, Ley 4433 del 2004 régimen pensional y de Asignación de retiro de los miembros de la Fuerza Pública”., UNIDAD II POLÍTICA ESTRATÉGICA OPERACIONAL Y DEL SERVICIO DE POLICÍA con CAPITULO IV Concepto Estratégico Operacional Policial CAPITULO V Criterios para la formulación de la política Capítulo VI. Formulación de la Estrategia Operativa de la Policía, Decreto 1212 de 1990 Decreto 1091 de 1995, Régimen de asignaciones y prestaciones para el personal del nivel ejecutivo de la policía nacional, DOCTRINA Y REGIMEN MADBJHAVDJAVJFV tiene UNIDAD II POLÍTICA ESTRATÉGICA OPERACIONAL Y DEL SERVICIO DE POLICÍA, Ley 4433 del 2004 Ley 1015 de 2006, UNIDAD II POLÍTICA ESTRATÉGICA OPERACIONAL Y DEL SERVICIO DE POLICÍA con CAPITULO XI Sistemas y estructura de apoyo operacional entre unidades CAPITULO XII Lineamientos de la medición, Decreto 1212 de 1990 Decreto 1091 de 1995, Ley 4433 del 2004, DOCTRINA Y REGIMEN MADBJHAVDJAVJFV tiene UNIDAD I LINEAMIENTOS GENERALES DE LA POLÍTICA PARA LA POLICÍA NACIONAL, UNIDAD II POLÍTICA ESTRATÉGICA OPERACIONAL Y DEL SERVICIO DE POLICÍA con CAPITULO I JUSTIFICACION CAPITULO II MARCO DOCTRINAL CAPITULO III Fundamentos de la Política de Defensa y Seguridad Democrática, Decreto 1791 de 2000 ???? estatuto de carrera de Oficiales, nivel ejecutivo y agentes de la policía nacional, UNIDAD III Estatutos de carrera y prestacionales con Decreto 1212 de 1990, DOCTRINA Y REGIMEN MADBJHAVDJAVJFV tiene UNIDAD III Estatutos de carrera y prestacionales, Ley 4433 del 2004 Ley 1015 de 2006 régimen disciplinario para la policía nacional., UNIDAD I LINEAMIENTOS GENERALES DE LA POLÍTICA PARA LA POLICÍA NACIONAL con CAPITULO I Historia,valor y profesionalización del servicio de Policía, UNIDAD I LINEAMIENTOS GENERALES DE LA POLÍTICA PARA LA POLICÍA NACIONAL con CAPITULO II Alineación de la Política EstratégicaInstitucional con la Política de Defensa y Seguridad Democrática, UNIDAD III Estatutos de carrera y prestacionales con Decreto 1791 de 2000, Decreto 1212 de 1990 ???? régimen prestacional de oficiales y suboficiales de la policía nacional, UNIDAD I LINEAMIENTOS GENERALES DE LA POLÍTICA PARA LA POLICÍA NACIONAL con CAPÍTULO IV Sistema de Gestión Integral, ???? CAPÍTULO V Sistema Integral de la Gestión Pública, UNIDAD I LINEAMIENTOS GENERALES DE LA POLÍTICA PARA LA POLICÍA NACIONAL con CAPÍTULO VI Síntesis de la Política Institucional