Warning:
JavaScript is turned OFF. None of the links on this page will work until it is reactivated.
If you need help turning JavaScript On, click here.
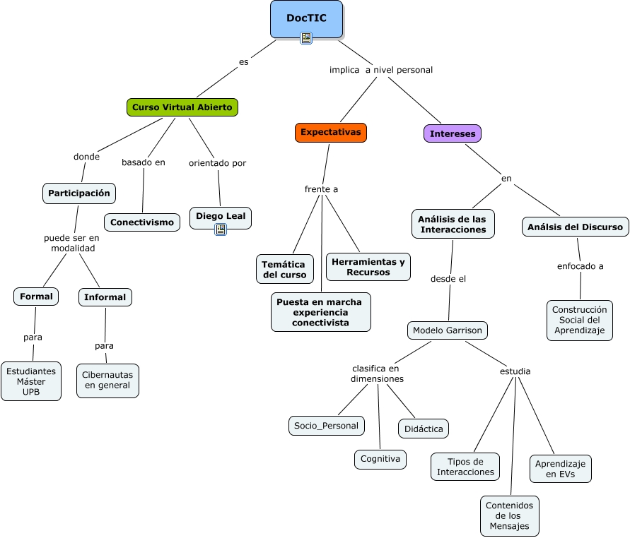
Este mapa conceptual tiene información relacionada a: Curso_DOCTIC_Iniciodelcamino, Modelo Garrison clasifica en dimensiones Didáctica, Formal para Estudiantes Máster UPB, Participación puede ser en modalidad Formal, Expectativas frente a Herramientas y Recursos, Curso Virtual Abierto donde Participación, Curso Virtual Abierto basado en Conectivismo, Participación puede ser en modalidad Informal, Expectativas frente a Temática del curso, Modelo Garrison estudia Aprendizaje en EVs, Expectativas frente a Puesta en marcha experiencia conectivista