Warning:
JavaScript is turned OFF. None of the links on this page will work until it is reactivated.
If you need help turning JavaScript On, click here.
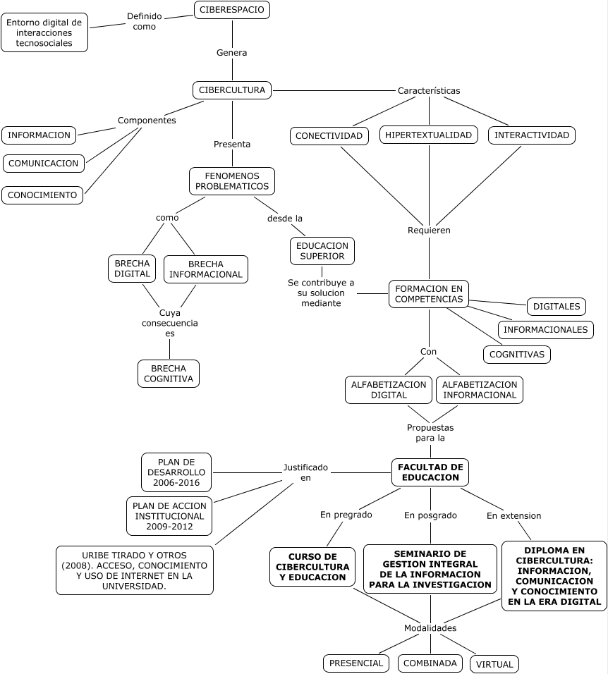
Este Cmap, tiene información relacionada con: Propuesta-Educacion, ALFABETIZACION INFORMACIONAL Propuestas para la FACULTAD DE EDUCACION, ALFABETIZACION DIGITAL Propuestas para la FACULTAD DE EDUCACION, FORMACION EN COMPETENCIAS Con ALFABETIZACION DIGITAL, CURSO DE CIBERCULTURA Y EDUCACION Modalidades COMBINADA, CIBERCULTURA Características HIPERTEXTUALIDAD, SEMINARIO DE GESTION INTEGRAL DE LA INFORMACION PARA LA INVESTIGACION Modalidades COMBINADA, FENOMENOS PROBLEMATICOS como BRECHA INFORMACIONAL, SEMINARIO DE GESTION INTEGRAL DE LA INFORMACION PARA LA INVESTIGACION Modalidades PRESENCIAL, FACULTAD DE EDUCACION Justificado en PLAN DE DESARROLLO 2006-2016, FORMACION EN COMPETENCIAS ???? INFORMACIONALES, CIBERCULTURA Componentes INFORMACION, FORMACION EN COMPETENCIAS ???? DIGITALES, HIPERTEXTUALIDAD Requieren FORMACION EN COMPETENCIAS, BRECHA INFORMACIONAL Cuya consecuencia es BRECHA COGNITIVA, FENOMENOS PROBLEMATICOS como BRECHA DIGITAL, FORMACION EN COMPETENCIAS Con ALFABETIZACION INFORMACIONAL, DIPLOMA EN CIBERCULTURA: INFORMACION, COMUNICACION Y CONOCIMIENTO EN LA ERA DIGITAL Modalidades PRESENCIAL, FACULTAD DE EDUCACION En pregrado CURSO DE CIBERCULTURA Y EDUCACION, SEMINARIO DE GESTION INTEGRAL DE LA INFORMACION PARA LA INVESTIGACION Modalidades VIRTUAL, CURSO DE CIBERCULTURA Y EDUCACION Modalidades PRESENCIAL