Warning:
JavaScript is turned OFF. None of the links on this page will work until it is reactivated.
If you need help turning JavaScript On, click here.
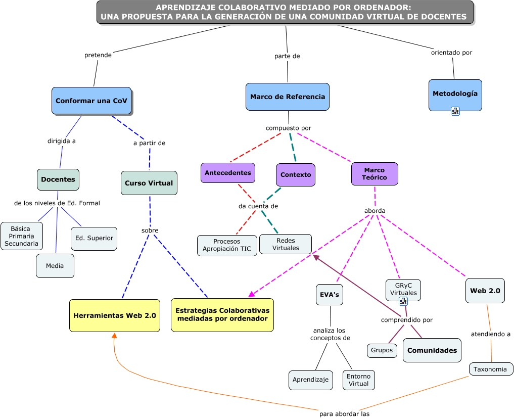
Este mapa conceptual tiene información relacionada a: Proyecto_DEA_Memm_resumen, APRENDIZAJE COLABORATIVO MEDIADO POR ORDENADOR: UNA PROPUESTA PARA LA GENERACIÓN DE UNA COMUNIDAD VIRTUAL DE DOCENTES orientado por Metodología, Marco de Referencia compuesto por Contexto, APRENDIZAJE COLABORATIVO MEDIADO POR ORDENADOR: UNA PROPUESTA PARA LA GENERACIÓN DE UNA COMUNIDAD VIRTUAL DE DOCENTES pretende Conformar una CoV, Contexto da cuenta de Procesos Apropiación TIC, Marco Teórico aborda GRyC Virtuales, Taxonomia para abordar las Herramientas Web 2.0, APRENDIZAJE COLABORATIVO MEDIADO POR ORDENADOR: UNA PROPUESTA PARA LA GENERACIÓN DE UNA COMUNIDAD VIRTUAL DE DOCENTES parte de Marco de Referencia, EVA's analiza los conceptos de Aprendizaje, GRyC Virtuales comprendido por Grupos, Curso Virtual sobre Estrategias Colaborativas mediadas por ordenador