Warning:
JavaScript is turned OFF. None of the links on this page will work until it is reactivated.
If you need help turning JavaScript On, click here.
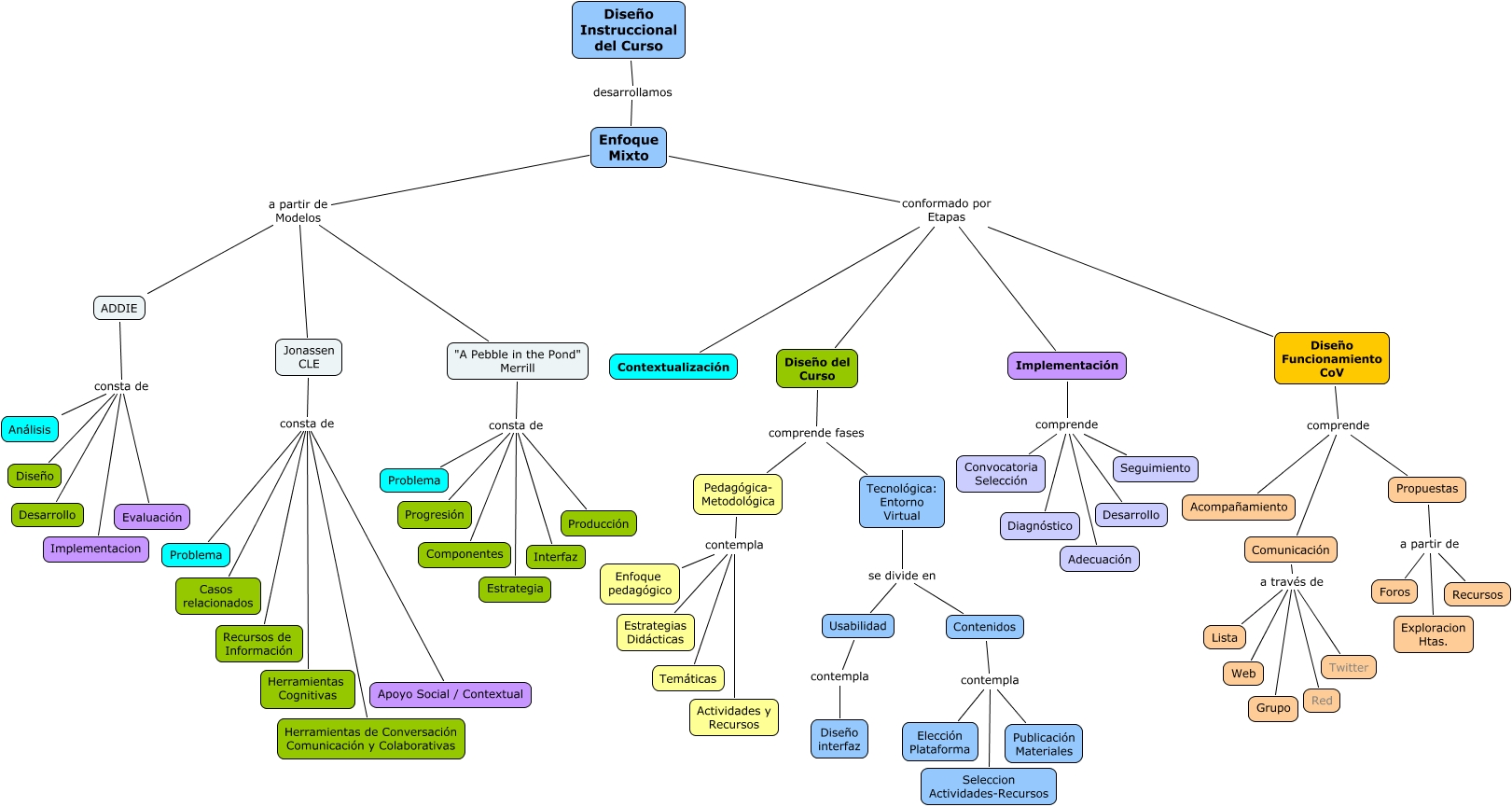
Este mapa conceptual tiene información relacionada a: Diseño_Instruccional_Mixto, ADDIE consta de Desarrollo, Diseño Funcionamiento CoV comprende Acompañamiento, Comunicación a través de Web, Jonassen CLE consta de Herramientas Cognitivas, Pedagógica- Metodológica contempla Estrategias Didácticas, ADDIE consta de Diseño, Comunicación a través de Red, Enfoque Mixto conformado por Etapas Implementación, "A Pebble in the Pond" Merrill consta de Problema, "A Pebble in the Pond" Merrill consta de Producción