Warning:
JavaScript is turned OFF. None of the links on this page will work until it is reactivated.
If you need help turning JavaScript On, click here.
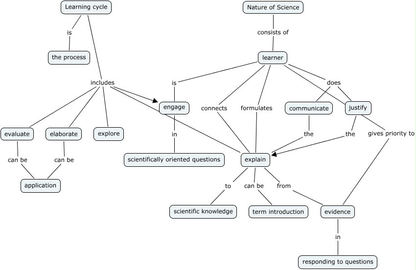
This Concept Map, created with IHMC CmapTools, has information related to: CUBS2, Learning cycle includes engage, learner is engage, Learning cycle is the process, learner formulates explain, evaluate can be application, explain from evidence, communicate the explain, learner does communicate, justify the explain, Learning cycle includes explain, Learning cycle includes evaluate, explain to scientific knowledge, learner gives priority to evidence, learner does justify, learner connects explain, elaborate can be application, Learning cycle includes explore, Learning cycle includes elaborate, engage in scientifically oriented questions, Nature of Science consists of learner