WARNING:
JavaScript is turned OFF. None of the links on this concept map will
work until it is reactivated.
If you need help turning JavaScript On, click here.
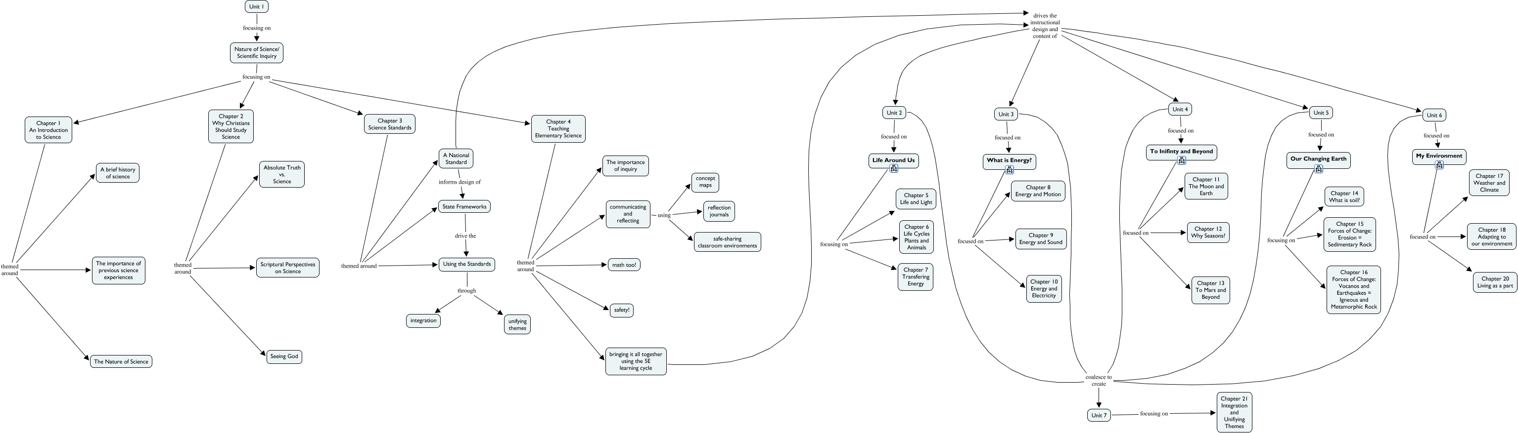
This Concept Map, created with IHMC CmapTools, has information related to: Pre-service Instructional Framework in Science Content Understanding, State Frameworks drive the Using the Standards, To Inifinty and Beyond focused on Chapter 12 Why Seasons?, A National Standard drives the instructional design and content of Unit 4, Our Changing Earth focusing on Chapter 16 Forces of Change: Vocanos and Earthquakes = Igneous and Metamorphic Rock, My Environment focused on Chapter 20 Living as a part, What is Energy? focused on Chapter 8 Energy and Motion, communicating and reflecting using safe-sharing classroom environments, Using the Standards through integration, Chapter 1 An Introduction to Science themed around The importance of previous science experiences, Chapter 3 Science Standards themed around State Frameworks, To Inifinty and Beyond focused on Chapter 11 The Moon and Earth, A National Standard drives the instructional design and content of Unit 3, Unit 1 focusing on Nature of Science/ Scientific Inquiry, A National Standard drives the instructional design and content of Unit 2, Chapter 2 Why Christians Should Study Science themed around Scriptural Perspectives on Science, Life Around Us focusing on Chapter 5 Life and Light, A National Standard drives the instructional design and content of Unit 6, A National Standard drives the instructional design and content of Unit 5, Chapter 3 Science Standards themed around Using the Standards, Life Around Us focusing on Chapter 6 Life Cycles Plants and Animals