Warning:
JavaScript is turned OFF. None of the links on this page will work until it is reactivated.
If you need help turning JavaScript On, click here.
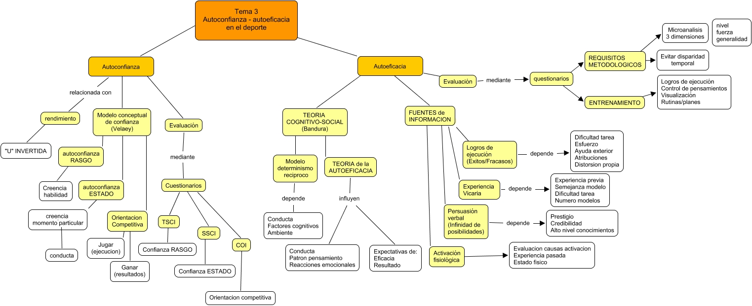
Este Cmap, tiene información relacionada con: t.3, Activación fisiológica ???? Evaluacion causas activacion Experiencia pasada Estado fisico, autoconfianza RASGO ???? Creencia habilidad, Modelo determinismo reciproco depende Conducta Factores cognitivos Ambiente, Cuestionarios ???? SSCI, questionarios ???? ENTRENAMIENTO, TEORIA COGNITIVO-SOCIAL (Bandura) ???? TEORIA de la AUTOEFICACIA, Evaluación mediante Cuestionarios, FUENTES de INFORMACION ???? Logros de ejecución (Exitos/Fracasos), Evaluación mediante questionarios, Autoconfianza ???? Evaluación, Orientacion Competitiva ???? Ganar (resultados), FUENTES de INFORMACION ???? Persuasión verbal (Infinidad de posibilidades), TEORIA de la AUTOEFICACIA influyen Conducta Patron pensamiento Reacciones emocionales, Autoeficacia ???? Tema 3 Autoconfianza - autoeficacia en el deporte, Cuestionarios ???? COI, Autoeficacia ???? FUENTES de INFORMACION, TSCI ???? Confianza RASGO, Logros de ejecución (Exitos/Fracasos) depende Dificultad tarea Esfuerzo Ayuda exterior Atribuciones Distorsion propia, FUENTES de INFORMACION ???? Activación fisiológica, SSCI ???? Confianza ESTADO