Warning:
JavaScript is turned OFF. None of the links on this page will work until it is reactivated.
If you need help turning JavaScript On, click here.
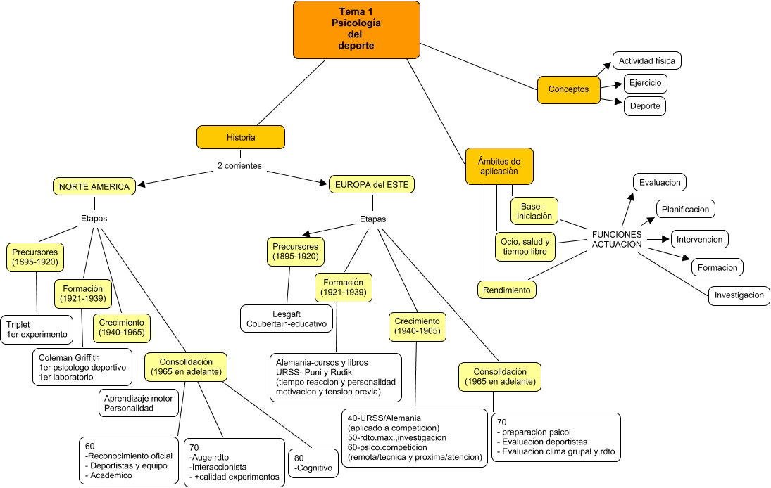
Este Cmap, tiene información relacionada con: T.1, Crecimiento (1940-1965) ???? Aprendizaje motor Personalidad, Rendimiento FUNCIONES ACTUACION Evaluacion, Ocio, salud y tiempo libre FUNCIONES ACTUACION Investigacion, Precursores (1895-1920) ???? Lesgaft Coubertain-educativo, Base - Iniciación FUNCIONES ACTUACION Planificacion, NORTE AMERICA Etapas Precursores (1895-1920), Ocio, salud y tiempo libre FUNCIONES ACTUACION Planificacion, Conceptos ???? Actividad física, Ámbitos de aplicación ???? Ocio, salud y tiempo libre, Conceptos ???? Ejercicio, NORTE AMERICA Etapas Formación (1921-1939), Ámbitos de aplicación ???? Base - Iniciación, Formación (1921-1939) ???? Alemania-cursos y libros URSS- Puni y Rudik (tiempo reaccion y personalidad motivacion y tension previa), Ámbitos de aplicación ???? Rendimiento, Rendimiento FUNCIONES ACTUACION Investigacion, NORTE AMERICA Etapas Consolidación (1965 en adelante), Crecimiento (1940-1965) ???? 40-URSS/Alemania (aplicado a competicion) 50-rdto.max.,investigacion 60-psico.competicion (remota/tecnica y proxima/atencion), Ocio, salud y tiempo libre FUNCIONES ACTUACION Intervencion, Tema 1 Psicología del deporte ???? Conceptos, Precursores (1895-1920) ???? Triplet 1er experimento