Warning:
JavaScript is turned OFF. None of the links on this page will work until it is reactivated.
If you need help turning JavaScript On, click here.
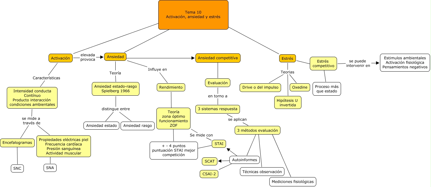
Este Cmap, tiene información relacionada con: T.10, STAI ???? + - 4 puntos puntuación STAI mejor competición, 3 métodos evaluación ???? Autoinformes, Activación Características Intensidad conducta Contínuo Producto interacción condiciones ambientales, Autoinformes ???? SCAT, Ansiedad ???? Ansiedad competitíva, Tema 10 Activación, ansiedad y estrés ???? Estrés, Estrés Teorias Oxedine, Autoinformes ???? CSAI-2, Ansiedad estado-rasgo Spielberg 1966 distingue entre Ansiedad estado, Estrés Teorias Drive o del impulso, Tema 10 Activación, ansiedad y estrés ???? Activación, Autoinformes ???? STAI, Evaluación en torno a 3 sistemas respuesta, Estrés ???? Estrés competitivo, Ansiedad Teoría Ansiedad estado-rasgo Spielberg 1966, Propiedades eléctricas piel Frecuencia cardíaca Presión sanguínea Actividad muscular ???? SNA, Encefalogramas ???? SNC, Ansiedad Influye en Rendimiento, 3 sistemas respuesta se aplican 3 métodos evaluación, 3 métodos evaluación ???? Técnicas observación