Warning:
JavaScript is turned OFF. None of the links on this page will work until it is reactivated.
If you need help turning JavaScript On, click here.
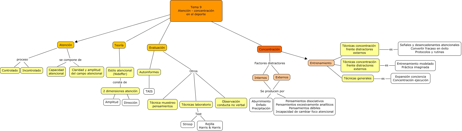
Este Cmap, tiene información relacionada con: T.9, Tema 9 Atención - concentración en el deporte ???? Teoría, Externos Se producen por Pensamientos disociativos Pensamientos excesivamente analíticos Pensamientos débiles Incapacidad de cambiar foco atencional, 2 dimensiones atención ???? Dirección, Internos Se producen por Aburrimiento Enfado Precipitación, Técnicas generales es Expansión conciencia Concentración ejecución, Evaluación Otros Observación conducta no verbal, Concentración ???? Entrenamiento, Atención se compone de Claridad y amplitud del campo atencional, Atención proceso Controlado, Externos Se producen por Aburrimiento Enfado Precipitación, 2 dimensiones atención ???? Amplitud, Tema 9 Atención - concentración en el deporte ???? Evaluación, Estilo atencional (Nideffer) consta de 2 dimensiones atención, Técnicas concentración frente distractores externos es Entrenamiento modelado Práctica imaginada, Atención se compone de Capacidad atencional, Técnicas laboratorio Test Stroop, Internos Se producen por Pensamientos disociativos Pensamientos excesivamente analíticos Pensamientos débiles Incapacidad de cambiar foco atencional, Evaluación Otros Técnica muestreo pensamientos, Concentración Factores distractores Internos, Concentración Factores distractores Externos