Warning:
JavaScript is turned OFF. None of the links on this page will work until it is reactivated.
If you need help turning JavaScript On, click here.
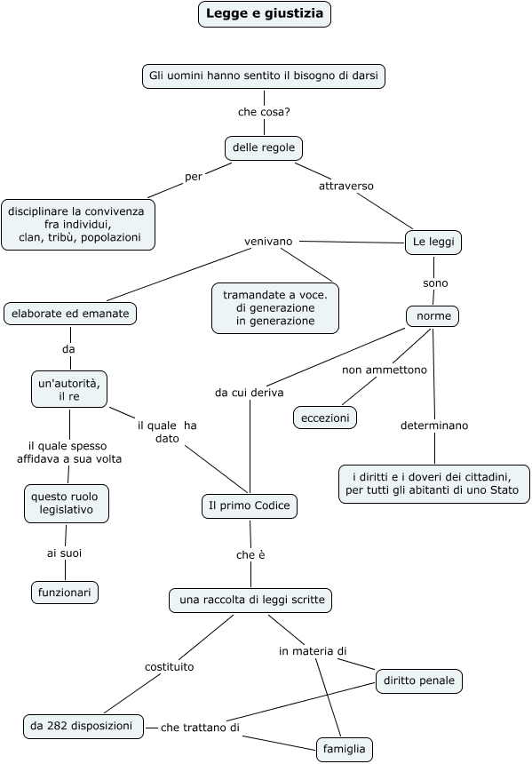
Questa Cmap, creata con IHMC CmapTools, contiene informazioni relative a: legge e giustizia, norme determinano i diritti e i doveri dei cittadini, per tutti gli abitanti di uno Stato, eccezioni non ammettono norme, una raccolta di leggi scritte costituito da 282 disposizioni, una raccolta di leggi scritte in materia di famiglia, una raccolta di leggi scritte in materia di diritto penale, delle regole attraverso Le leggi, un'autorità, il re il quale spesso affidava a sua volta questo ruolo legislativo, elaborate ed emanate da un'autorità, il re, questo ruolo legislativo ai suoi funzionari, delle regole per disciplinare la convivenza fra individui, clan, tribù, popolazioni, un'autorità, il re il quale ha dato Il primo Codice, norme da cui deriva Il primo Codice, Le leggi venivano tramandate a voce. di generazione in generazione, Le leggi sono norme, Le leggi venivano elaborate ed emanate, Il primo Codice che è una raccolta di leggi scritte, da 282 disposizioni che trattano di famiglia, Gli uomini hanno sentito il bisogno di darsi che cosa? delle regole, da 282 disposizioni che trattano di diritto penale