Warning:
JavaScript is turned OFF. None of the links on this page will work until it is reactivated.
If you need help turning JavaScript On, click here.
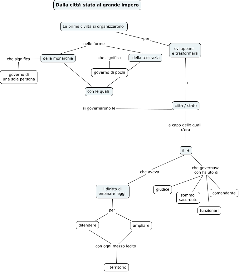
Questa Cmap, creata con IHMC CmapTools, contiene informazioni relative a: le prime forme di governo, della monarchia che significa governo di una sola persona, giudice che governava con l'aiuto di sommo sacerdote, il re che governava con l'aiuto di sommo sacerdote, funzionari che governava con l'aiuto di sommo sacerdote, Le prime civiltà si organizzarono nelle forme della monarchia, il territorio con ogni mezzo lecito difendere, della monarchia ???? con le quali, il diritto di emanare leggi che aveva il re, Le prime civiltà si organizzarono nelle forme della teocrazia, della teocrazia ???? con le quali, il diritto di emanare leggi per ampliare, città / stato a capo delle quali c'era il re, il territorio con ogni mezzo lecito ampliare, della teocrazia che significa governo di pochi, comandante che governava con l'aiuto di sommo sacerdote, con le quali si governarono le città / stato, il diritto di emanare leggi per difendere, svilupparsi e trasformarsi in città / stato, Le prime civiltà si organizzarono per svilupparsi e trasformarsi