Warning:
JavaScript is turned OFF. None of the links on this page will work until it is reactivated.
If you need help turning JavaScript On, click here.
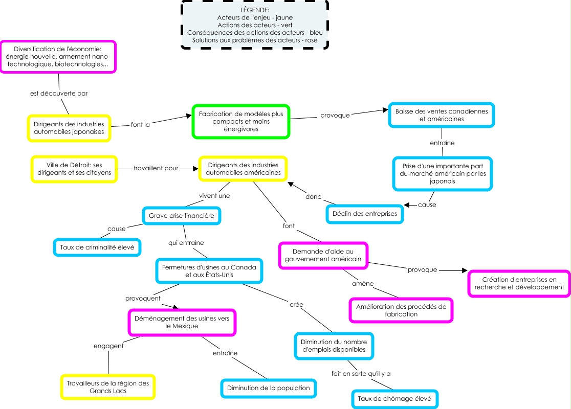
Cette carte conceptuelle, cree avec IHMC CmapTools, contient des informations liees a : enjeu territorial-industries automobiles2, Diversification de l'économie: énergie nouvelle, armement nano- technologique, biotechnologies... est découverte par Dirigeants des industries automobiles japonaises, Ville de Détroit: ses dirigeants et ses citoyens travaillent pour Dirigeants des industries automobiles américaines, Demande d'aide au gouvernement américain provoque Création d'entreprises en recherche et développement, Dirigeants des industries automobiles américaines font Demande d'aide au gouvernement américain, Déménagement des usines vers le Mexique engagent Travailleurs de la région des Grands Lacs, Grave crise financière cause Taux de criminalité élevé, Grave crise financière qui entraîne Fermetures d'usines au Canada et aux États-Unis, Diminution du nombre d'emplois disponibles fait en sorte qu'il y a Taux de chômage élevé, Demande d'aide au gouvernement américain amène Amélioration des procédés de fabrication, Fermetures d'usines au Canada et aux États-Unis provoquent Déménagement des usines vers le Mexique, Baisse des ventes canadiennes et américaines entraîne Prise d'une importante part du marché américain par les japonais, Déménagement des usines vers le Mexique entraîne Diminution de la population, Dirigeants des industries automobiles japonaises font la Fabrication de modèles plus compacts et moins énergivores, Prise d'une importante part du marché américain par les japonais cause Déclin des entreprises, Fabrication de modèles plus compacts et moins énergivores provoque Baisse des ventes canadiennes et américaines, Fermetures d'usines au Canada et aux États-Unis crée Diminution du nombre d'emplois disponibles, Déclin des entreprises donc Dirigeants des industries automobiles américaines, Dirigeants des industries automobiles américaines vivent une Grave crise financière