Warning:
JavaScript is turned OFF. None of the links on this page will work until it is reactivated.
If you need help turning JavaScript On, click here.
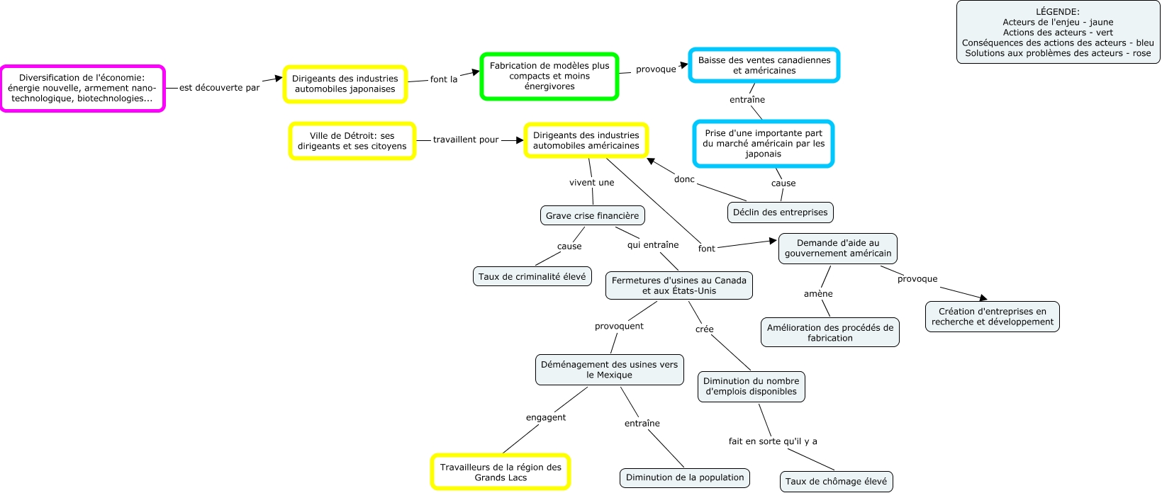
Cette carte conceptuelle, cree avec IHMC CmapTools, contient des informations liees a : enjeu territorial - industries automobiles, Dirigeants des industries automobiles américaines vivent une Grave crise financière, Dirigeants des industries automobiles américaines font Demande d'aide au gouvernement américain, Prise d'une importante part du marché américain par les japonais cause Déclin des entreprises, Déclin des entreprises donc Dirigeants des industries automobiles américaines, Baisse des ventes canadiennes et américaines entraîne Prise d'une importante part du marché américain par les japonais