Warning:
JavaScript is turned OFF. None of the links on this page will work until it is reactivated.
If you need help turning JavaScript On, click here.
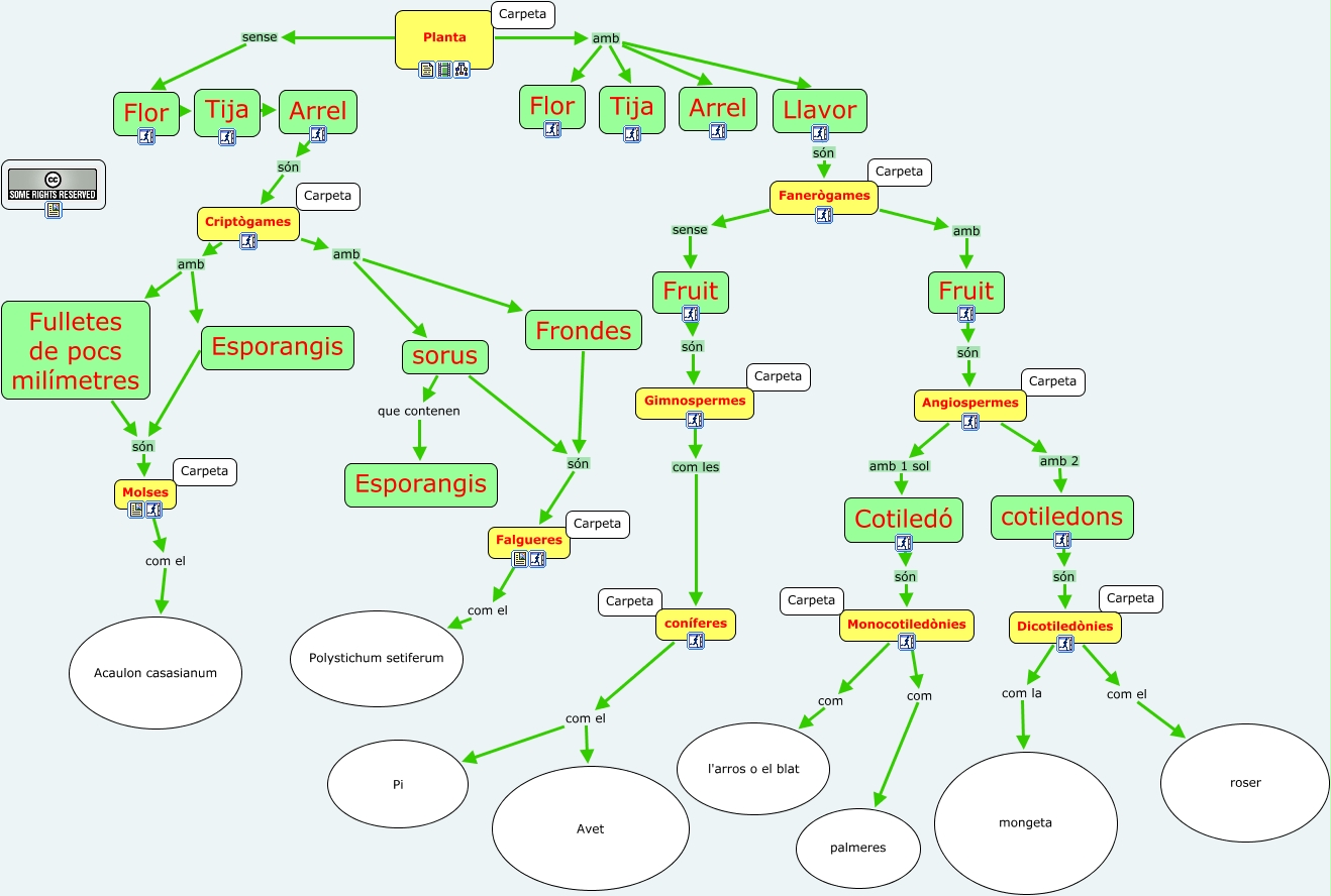
Este Cmap, tiene información relacionada con: plantes, Planta amb Tija, Falgueres com el Polystichum setiferum, Frondes són Falgueres, coníferes com el Avet, Criptògames amb sorus, cotiledons són Dicotiledònies, Gimnospermes com les coníferes, Fruit són Gimnospermes, Criptògames amb Esporangis, sorus que contenen Esporangis, Monocotiledònies com l'arros o el blat, Fulletes de pocs milímetres són Molses, Arrel són Criptògames, Angiospermes amb 2 cotiledons, Angiospermes amb 1 sol Cotiledó, Tija Arrel, Criptògames amb Fulletes de pocs milímetres, Planta amb Flor, Planta amb Llavor, Llavor són Fanerògames