Warning:
JavaScript is turned OFF. None of the links on this page will work until it is reactivated.
If you need help turning JavaScript On, click here.
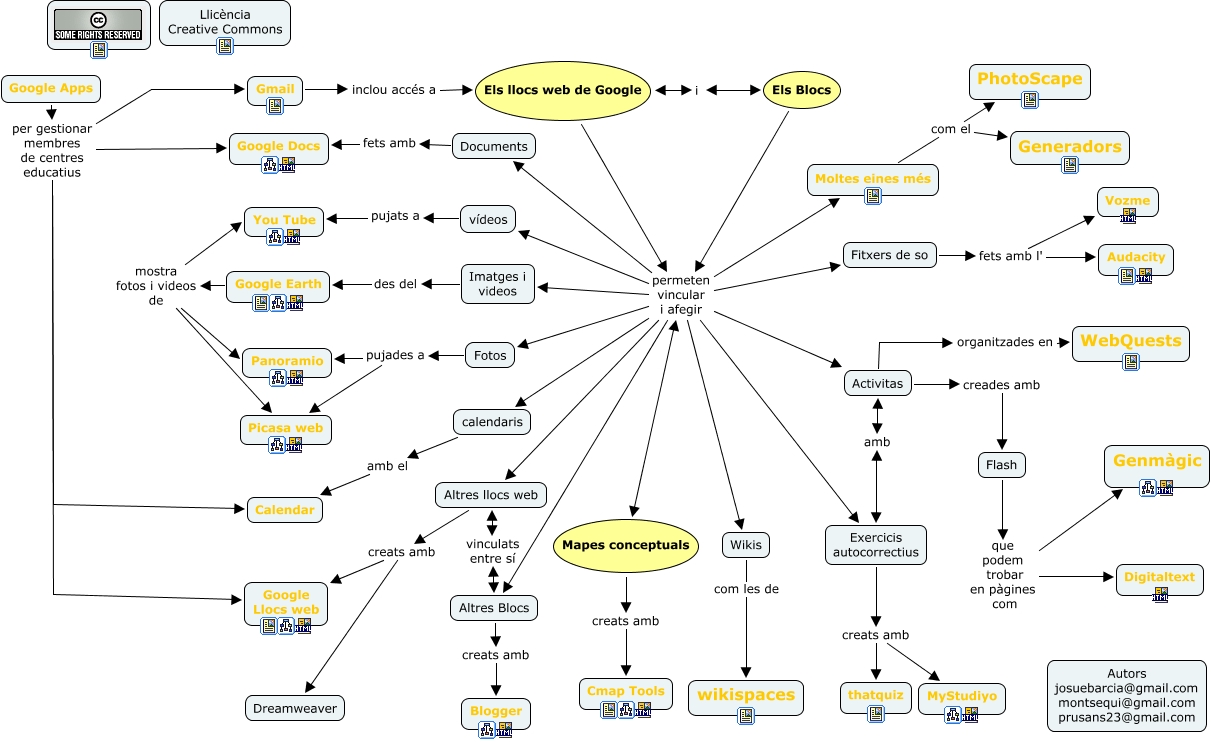
Este Cmap, tiene información relacionada con: TIC i TAC, Els llocs web de Google permeten vincular i afegir Fotos, Google Earth mostra fotos i videos de You Tube, Els llocs web de Google permeten vincular i afegir Fitxers de so, Google Apps per gestionar membres de centres educatius Calendar, Flash que podem trobar en pàgines com Digitaltext, Fotos pujades a Picasa web, Els Blocs permeten vincular i afegir Wikis, Altres llocs web creats amb Dreamweaver, Els Blocs permeten vincular i afegir Activitas, Els Blocs permeten vincular i afegir Mapes conceptuals, Fotos pujades a Panoramio, Fitxers de so fets amb l' Audacity, Els llocs web de Google permeten vincular i afegir Moltes eines més, Els llocs web de Google permeten vincular i afegir Documents, Google Earth mostra fotos i videos de Panoramio, Gmail inclou accés a Els llocs web de Google, Els llocs web de Google permeten vincular i afegir Imatges i videos, Els Blocs permeten vincular i afegir Fitxers de so, Altres llocs web vinculats entre sí Altres Blocs, Els Blocs permeten vincular i afegir calendaris