WARNING:
JavaScript is turned OFF. None of the links on this concept map will
work until it is reactivated.
If you need help turning JavaScript On, click here.
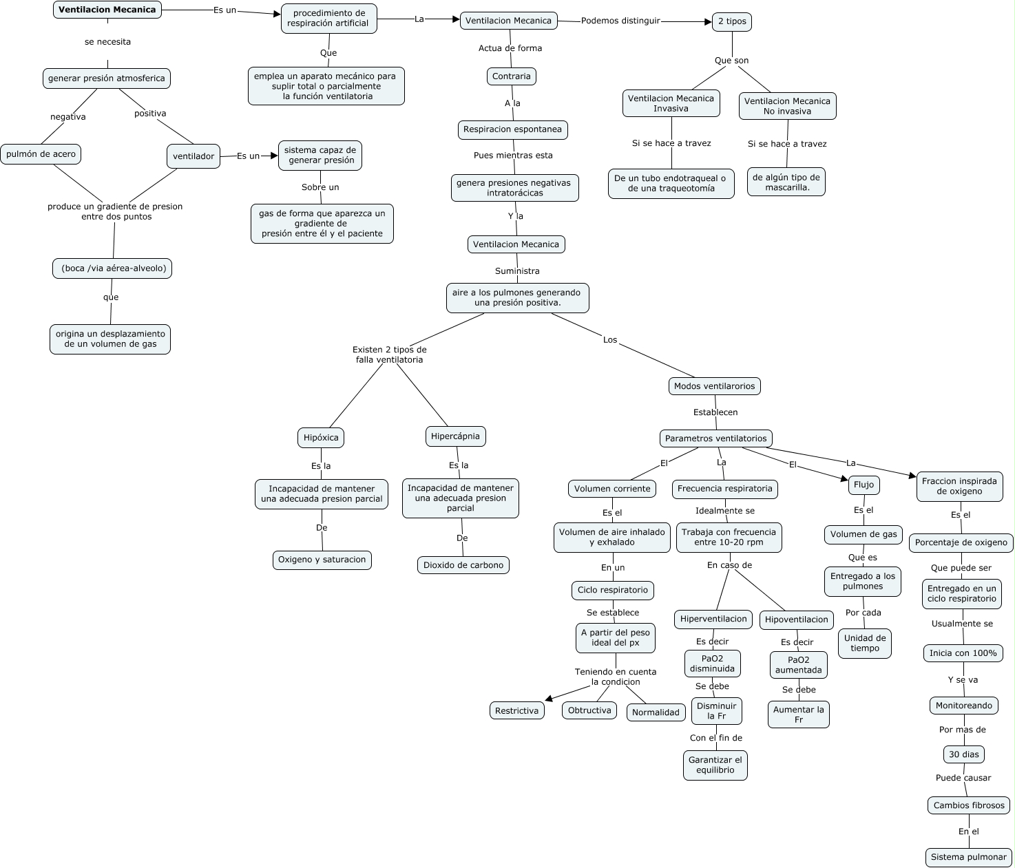
Este Cmap, tiene información relacionada con: ventilacion mecanica, Ventilacion Mecanica se necesita generar presión atmosferica, generar presión atmosferica negativa pulmón de acero, Ciclo respiratorio Se establece A partir del peso ideal del px, procedimiento de respiración artificial La Ventilacion Mecanica, 30 dias Puede causar Cambios fibrosos, Trabaja con frecuencia entre 10-20 rpm En caso de Hipoventilacion, Frecuencia respiratoria Idealmente se Trabaja con frecuencia entre 10-20 rpm, Volumen de gas Que es Entregado a los pulmones, Parametros ventilatorios El Flujo, PaO2 aumentada Se debe Aumentar la Fr, ventilador produce un gradiente de presion entre dos puntos (boca /via aérea-alveolo), PaO2 disminuida Se debe Disminuir la Fr, 2 tipos Que son Ventilacion Mecanica Invasiva, Porcentaje de oxigeno Que puede ser Entregado en un ciclo respiratorio, Inicia con 100% Y se va Monitoreando, Volumen corriente Es el Volumen de aire inhalado y exhalado, genera presiones negativas intratorácicas Y la Ventilacion Mecanica, aire a los pulmones generando una presión positiva. Los Modos ventilarorios, Hipoventilacion Es decir PaO2 aumentada, A partir del peso ideal del px Teniendo en cuenta la condicion Restrictiva