Warning:
JavaScript is turned OFF. None of the links on this page will work until it is reactivated.
If you need help turning JavaScript On, click here.
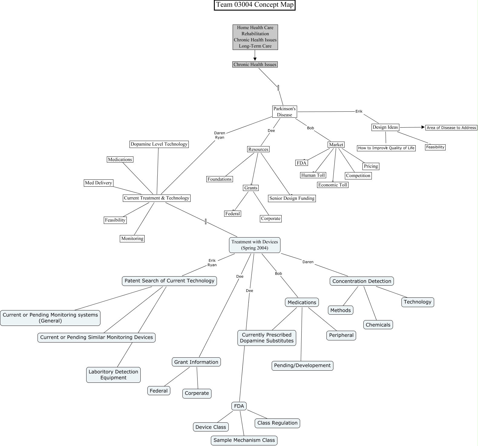
Questa Cmap, creata con IHMC CmapTools, contiene informazioni relative a: 03004 Spring 2010 Concept Map, Design Ideas Feasibility, Medications Currently Prescribed Dopamine Substitutes, FDA Sample Mechanism Class, Parkinson's Disease Dee Resources, Current Treatment & Technology Feasibility, Design Ideas How to Improve Quality of Life, Market Human Toll, FDA Class Regulation, Current Treatment & Technology Monitoring, Market Economic Toll, Parkinson's Disease Daren Ryan Current Treatment & Technology, Current Treatment & Technology Medications, Treatment with Devices (Spring 2004) Bob Medications, Current Treatment & Technology Med Delivery, Resources Foundations, Resources Senior Design Funding, Grants Federal, Design Ideas Area of Disease to Address, Current Treatment & Technology Treatment with Devices (Spring 2004), Current Treatment & Technology Dopamine Level Technology