Warning:
JavaScript is turned OFF. None of the links on this page will work until it is reactivated.
If you need help turning JavaScript On, click here.
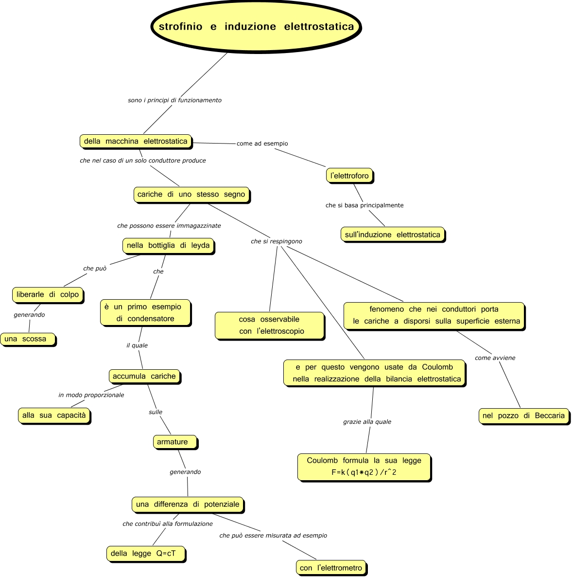
Questa Cmap, creata con IHMC CmapTools, contiene informazioni relative a: induzione elettrostatica 2, cariche di uno stesso segno che si respingono fenomeno che nei conduttori porta le cariche a disporsi sulla superficie esterna, una differenza di potenziale che può essere misurata ad esempio con l'elettrometro, della macchina elettrostatica che nel caso di un solo conduttore produce cariche di uno stesso segno, nella bottiglia di leyda che può liberarle di colpo, accumula cariche sulle armature, liberarle di colpo generando una scossa, accumula cariche in modo proporzionale alla sua capacità, strofinio e induzione elettrostatica sono i principi di funzionamento della macchina elettrostatica, è un primo esempio di condensatore il quale accumula cariche, armature generando una differenza di potenziale, l'elettroforo che si basa principalmente sull'induzione elettrostatica, cariche di uno stesso segno che possono essere immagazzinate nella bottiglia di leyda, nella bottiglia di leyda che è un primo esempio di condensatore, cariche di uno stesso segno che si respingono e per questo vengono usate da Coulomb nella realizzazione della bilancia elettrostatica, fenomeno che nei conduttori porta le cariche a disporsi sulla superficie esterna come avviene nel pozzo di Beccaria, della macchina elettrostatica come ad esempio l'elettroforo, e per questo vengono usate da Coulomb nella realizzazione della bilancia elettrostatica grazie alla quale Coulomb formula la sua legge F=k(q1*q2)/r^2, una differenza di potenziale che contribuì alla formulazione della legge Q=cT, cariche di uno stesso segno che si respingono cosa osservabile con l'elettroscopio