Warning:
JavaScript is turned OFF. None of the links on this page will work until it is reactivated.
If you need help turning JavaScript On, click here.
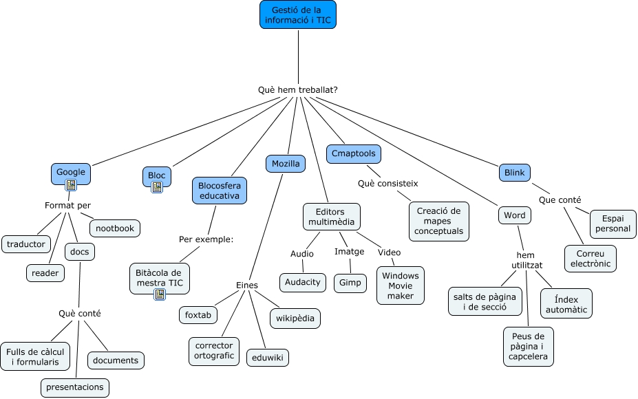
Aquest mapa conceptual conté informació relacionada amb: Mapa conceptual, Blink Que conté Correu electrònic, Google Format per traductor, Gestió de la informació i TIC Què hem treballat? Mozilla, Editors multimèdia Imatge Gimp, Word hem utilitzat salts de pàgina i de secció, Editors multimèdia Video Windows Movie maker, Word hem utilitzat Índex automàtic, Mozilla Eines corrector ortografic, docs Què conté presentacions, Word hem utilitzat Peus de pàgina i capcelera, docs Què conté Fulls de càlcul i formularis, Mozilla Eines eduwiki, Gestió de la informació i TIC Què hem treballat? Blink, Google Format per docs, Gestió de la informació i TIC Què hem treballat? Word, Gestió de la informació i TIC Què hem treballat? Cmaptools, Gestió de la informació i TIC Què hem treballat? Google, Mozilla Eines wikipèdia, Google Format per nootbook, Cmaptools Què consisteix Creació de mapes conceptuals