Warning:
JavaScript is turned OFF. None of the links on this page will work until it is reactivated.
If you need help turning JavaScript On, click here.
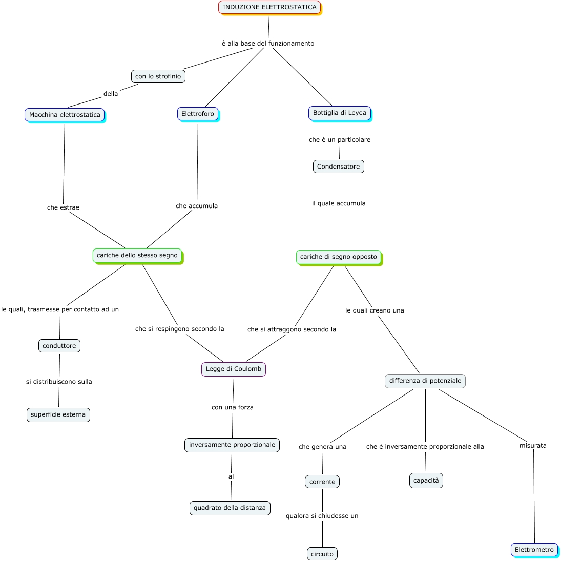
Questa Cmap, creata con IHMC CmapTools, contiene informazioni relative a: Induzione Elettrostatica, INDUZIONE ELETTROSTATICA è alla base del funzionamento Elettroforo, differenza di potenziale che è inversamente proporzionale alla capacità, corrente qualora si chiudesse un circuito, Macchina elettrostatica che estrae cariche dello stesso segno, inversamente proporzionale al quadrato della distanza, Condensatore il quale accumula cariche di segno opposto, INDUZIONE ELETTROSTATICA è alla base del funzionamento Bottiglia di Leyda, cariche di segno opposto le quali creano una differenza di potenziale, cariche di segno opposto che si attraggono secondo la Legge di Coulomb, con lo strofinio della Macchina elettrostatica, Elettroforo che accumula cariche dello stesso segno, cariche dello stesso segno le quali, trasmesse per contatto ad un conduttore, INDUZIONE ELETTROSTATICA è alla base del funzionamento con lo strofinio, Elettrometro misurata differenza di potenziale, conduttore si distribuiscono sulla superficie esterna, Bottiglia di Leyda che è un particolare Condensatore, cariche dello stesso segno che si respingono secondo la Legge di Coulomb, differenza di potenziale che genera una corrente, Legge di Coulomb con una forza inversamente proporzionale